一、氙氣燈安定器工作原理
氙氣燈安定器作為氙氣燈系統的核心組件,主要功能是將汽車蓄電池提供的 12V 直流電壓,通過一系列復雜的電子轉換與控制步驟,產生瞬間高達 23000V 的點火高壓,用于點燃燈頭,點亮后則維持 85V 的交流電壓以保障氙氣燈的穩定工作。
當接通電源后,安定器內部的變壓器在極短時間內(幾微秒內)將車載 12V 電壓升壓至 23000V。此時,在石英燈泡內的金屬電極之間施加高壓脈沖,促使燈泡內的物質在電弧中被激發電離,進而產生強光。這一過程中,碰撞激發由高溫引發,隨著壓力增加,譜線變寬,形成帶譜。
值得注意的是,氙氣燈安定器在點亮瞬間即可達到與 55W 鹵素燈相同的亮度,總光通量在 3 秒左右即可穩定。燈內高壓氙氣的運用,有效縮短了燈的點亮時間。而燈的發光顏色則由氙氣、汞蒸氣以及燈泡內少量金屬鹵化物共同決定。
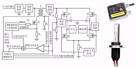
氙氣燈安定器電路圖

氙氣燈安定器電路圖

二、安定器內部構造與功能
安定器內部包含電感線圈和電容器等關鍵元件。在接通電源時,電感線圈會產生瞬時電流變化,進而在其內部產生電磁感應,使得電容器開始充電。隨著電容器的充電過程,電流逐漸增大,直至達到穩定值。此時,電容器持續保持電流,電感線圈也繼續產生電磁感應,共同作用以保持電流的穩定,從而確保氙氣燈能夠以穩定的電流正常發光。
三、氙氣燈安定器的主要作用
升壓與激活 :氙氣燈安定器的主要作用之一是將車載 12V 電壓瞬間升壓至 23000 伏以上,以此激活氙氣燈。
穩定電流輸出 :在激活氙氣燈后,安定器能夠持續穩定輸出電流,維持氙氣燈的正常工作。
電路保護與調控 :作為氙氣燈系統的核心部件,安定器還承擔著電路保護、電壓調控等關鍵功能,有效防止電路過載、短路等異常情況對氙氣燈和汽車電氣系統造成損害。
延長燈泡壽命 :通過精確控制電流和電壓,安定器能夠避免氙氣燈在工作過程中受到電流電壓波動的影響,從而延長燈泡的使用壽命,降低使用成本。
四、氙氣燈安定器電路圖解析
氙氣燈安定器的電路設計基于電子管和電感等電子元件構建反饋控制電路,以實現電流和電壓的穩定。其電路主要包括兩個基本部分:電流穩壓部分和電壓穩壓部分。其中,電流穩壓部分主要借助電子管來實現。電子管在電路中充當放大器的角色,當外部變壓器輸出的電壓出現增大或減小時,電子管內部的輸出特性也會發生相應的變化。通過合理選擇電子管的工作點和阻抗匹配,可以使電子管輸出的電流在一定程度上不隨電壓變化而改變,從而達到穩定電流的目的,為氙氣燈提供穩定的電流供應,保障其正常發光和使用壽命。
〈烜芯微/XXW〉專業制造二極管,三極管,MOS管,橋堆等,20年,工廠直銷省20%,上萬家電路電器生產企業選用,專業的工程師幫您穩定好每一批產品,如果您有遇到什么需要幫助解決的,可以直接聯系下方的聯系號碼或加QQ/微信,由我們的銷售經理給您精準的報價以及產品介紹
聯系號碼:18923864027(同微信)
QQ:709211280