一、無線收發電路概述
無線收發電路由發射與接收兩大核心部分構成。發射部分負責將數字信號轉換為模擬信號,經調制器加載至高頻載波后,通過天線發射;接收部分則通過天線接收射頻信號,經解調器還原為原始數字信號。
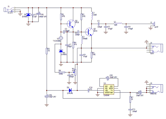
無線發送接收電路圖


無線發送接收電路圖


二、電路測試
在電路測試中,將 9V 電壓引入電路板,工作電流約為 17mA。此時天線空載,使用示波器測得輸出信號峰值約為 200mV,有效值約為 140mV。BG7TBL 頻率計測量顯示信號頻率為 7.023MHz,功率為 - 5.5dBm,信號幅值約 120mV,與示波器測量結果相近。
當設置模塊為發射狀態時,工作電流約為 150mA。通過衰減器連接頻譜儀,振蕩波形峰峰值達 16V,經 46dB 衰減后,頻譜儀測得信號峰值為 - 21.7dBm,電路輸出高頻功率約為 600mW。
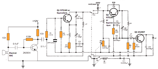
三、簡單收發器電路原理


該簡單收發器電路以晶體管 Q1 為核心,與晶體、電容 C1、C2、C3 及電感 L2 共同構成高頻 RF 振蕩器,其頻率由晶體的第三泛音值決定,確保頻率穩定。晶體管 Q2 與 C8、L4 構成接收器電路的振蕩器,需精確調諧 C8、L4 以匹配另一收發器單元的晶體頻率。
開關 S1a/S1b 為成組選擇開關,用于在發射與接收功能間切換。開關轉向 Q1 時,激活發射器,信號通過天線發射;轉向 Q2 時,激活接收器,接收遠距離信號。
Q3 為音頻放大器,將 Q2 捕獲的信號放大至耳機適用電平。MIC 部分為單晶體管麥克風放大器,放大語音信號并調制 Q1 頻率,實現語音信號的空中傳輸。S2 為開 / 關電源開關,與電位器 R4 集成,R4 控制靈敏度,兼作音量控制。電池可選用 12V 密封電池或鋰離子電池。
〈烜芯微/XXW〉專業制造二極管,三極管,MOS管,橋堆等,20年,工廠直銷省20%,上萬家電路電器生產企業選用,專業的工程師幫您穩定好每一批產品,如果您有遇到什么需要幫助解決的,可以直接聯系下方的聯系號碼或加QQ/微信,由我們的銷售經理給您精準的報價以及產品介紹
聯系號碼:18923864027(同微信)
QQ:709211280