一、手機充電器電路一
手機充電器輸入端采用四個整流二極管構建整流橋,現代設計多選用 MB10S 貼片整流橋,取代傳統的 1N4007 整流橋。整流橋與高壓電容 C1 協同工作,將 220V 交流電轉換為高壓直流電,為高頻振蕩電路供能。高反壓開關管 Q1,耐壓高達 400V,與高頻變壓器初級線圈 L1 等元件構成高頻振蕩電路,將直流高壓電轉為高頻交流高壓信號。該信號經高頻變壓器降壓,在次級線圈 L3 產生低電壓高頻信號,再經二極管 D3 整流及電容 C5 濾波,輸出約 5V 直流電供手機充電。


電路中,光電耦合器 U1 負責采集輸出電壓樣本并反饋給 Q2(常選用 2SC945 小功率晶體管),進而調控 Q1 通斷,確保 5V 輸出電壓穩定。為保護 Q2 免遭線圈感應電壓損害,R1、C2 和 D1 構成高壓吸收回路。因高頻變壓器次級輸出為高頻交流電壓,二極管 D3 選用 1N5819 肖特基二極管,以其低正向壓降和優越高頻性能確保高效整流。
二、手機充電器電路二


此電路屬自勵、反激式、變壓器耦合型、PWM 開關電源,電源變換過程依次為:交流(AC,輸入市電)→ 直流(DC)→ 交流(AC,高頻)→ 直流(DC,輸出),涵蓋整流、振蕩、穩壓、保護四大系統。
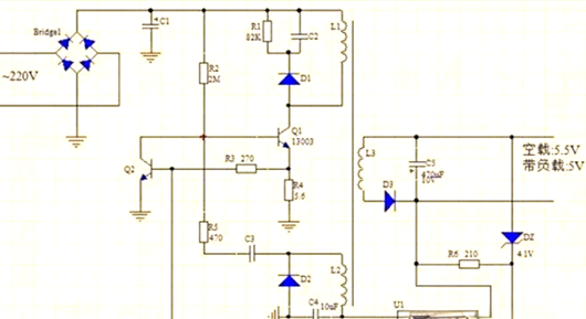
輸入整流、濾波電路由二極管 VD1 和電解電容器 C1 組成,構成半波整流電路,輸出峰值 311V 的脈動直流電壓,經電容濾波后直流電壓約 300V。VD1 選用通用的 1N4007 二極管,最大整流電流 1A,最大反向電壓 1000V,電解電容器耐壓需超 300V。
振蕩電路由 R2、VT1、L1、L2、C4、R5 組成。反饋支路 L2、C4、R5 的存在使三極管 VT1 脫離平穩放大狀態,轉入振蕩電流模式。L2 作為反饋線圈,與 L1 同名端設計實現正反饋,形成振蕩電路。電容 C4 的加入使振蕩呈間歇性,非正弦波形式。
電路起振時,啟動電阻 R2 提供偏置電流,VT1 集電極電流 Ic 流通。集電極線圈 L1 電流變化(0→ 增加)產生自感電動勢,方向 + 上 - 下 - ,L2 在互感作用下產生感應電動勢,形成充電回路,VT1 發射結電壓 Ube 增加,Ib、Ic 相應增加,L2 互感電動勢進一步增強,形成強烈反饋,輸出端形成陡峭波形。但電容充電特性限制了這種增加,電容 C2 兩端電壓逐步升高,對正反饋產生阻礙,當 Ube 減小到 0.5V 時,VT1 截止。此時,電容 C4 電壓達最大,充電電流歸零,但會借助電源電壓反向充電,電壓極性反轉,當超過 0.5V 時,VT1 重新具備導通條件,開啟新振蕩周期。由此,VT1 在導通與截止間切換,維持振蕩。
VT1 截止時,L3 兩端產生上 + 下 - 的互感電動勢,經二極管整流、濾波后形成輸出直流。VD7、R6 構成輸出指示電路。輸出僅在截止時產生,導通時無輸出,此為反激式特性。
穩壓電路由 VT2、VD3、C3、VD4、VD5 組成。VD5 在 VT1 截止時導通,形成 L2 上 + 、C3 上 + 回路,C3 電壓 6V,下端接地電位 - 6V,作為取樣電壓。電壓增高時,C3 電壓升高,VD4 左端電位被拉低,低于 0.2V 時,VT1 基極電位降低,飽和時間縮短,實現穩壓。
三、保護電路
短路保護由輸入端保護電阻 R1 實現,嚴重短路故障時,R1 切斷電路防止進一步損壞。
R3、C2、VD2 組成尖峰吸收電路,保護 VT1。VT1 截止瞬間,自感電動勢與電源電壓疊加超 1000V,尖峰吸收電路為電能釋放提供路徑,同時耦合能量至 L3。
過流保護中,取樣電阻 R4 監測 VT1 電流,電流增加使 VT1 發射極電壓升高,VT2 導通,拉低 VT1 基極電壓,縮短其飽和時間,實現保護。
二極管VD1、VD2、VD6、VD5、VD4因使用頻率不同,選擇各異,高頻環境選用快恢復二極管,變壓器則采用適配的高頻變壓器,以保障充電器性能與效率。
〈烜芯微/XXW〉專業制造二極管,三極管,MOS管,橋堆等,20年,工廠直銷省20%,上萬家電路電器生產企業選用,專業的工程師幫您穩定好每一批產品,如果您有遇到什么需要幫助解決的,可以直接聯系下方的聯系號碼或加QQ/微信,由我們的銷售經理給您精準的報價以及產品介紹
〈烜芯微/XXW〉專業制造二極管,三極管,MOS管,橋堆等,20年,工廠直銷省20%,上萬家電路電器生產企業選用,專業的工程師幫您穩定好每一批產品,如果您有遇到什么需要幫助解決的,可以直接聯系下方的聯系號碼或加QQ/微信,由我們的銷售經理給您精準的報價以及產品介紹
聯系號碼:18923864027(同微信)
QQ:709211280