行業規定安全電壓為不高于36V,持續接觸安全電壓為24V,安全電流為10mA,所以在各種電子產品中都有隔離控制部;另一方面是方式控制芯片受到高電壓的干擾也加了電壓隔離控制。
1. 使用繼電器與三極管控制220v交流電壓
CON_IN輸入引腳是低電壓控制芯片的控制信號,必須能是pnp三極管導通。VCC是低電壓通常會是5V或者是12V,1n4007起到保護作用避免有反向電壓出現時繼電器閉合,電路很簡單。

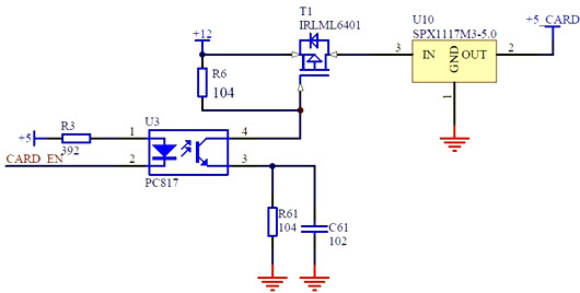
2、光電耦合器對控制器上電壓的隔離
使用光耦對5V電壓和12V或者有24V甚至更高看光耦的性能與參數進行隔離。

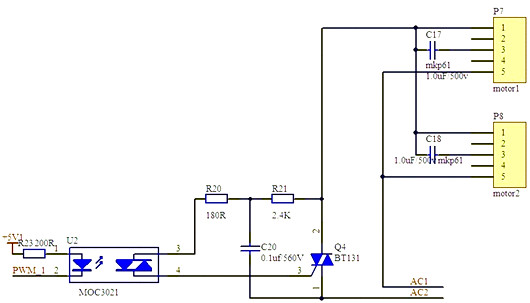
3、使用可控硅控制電壓

這個一個控制交流電機的電路圖。通過使用控制信號是光耦導通與斷開從而使 可控硅BT131 導通與閉合。
〈烜芯微/XXW〉專業制造二極管,三極管,MOS管,橋堆等,20年,工廠直銷省20%,上萬家電路電器生產企業選用,專業的工程師幫您穩定好每一批產品,如果您有遇到什么需要幫助解決的,可以直接聯系下方的聯系號碼或加QQ/微信,由我們的銷售經理給您精準的報價以及產品介紹
聯系號碼:18923864027(同微信)
QQ:709211280