觸摸感應延時開關電路技術解析
一、電路基本原理
觸摸感應延時開關電路是一種先進的電子控制裝置,通過人體感應產生信號,精準控制場效應管的開啟與閉合,并巧妙融合延時功能,實現智能化的照明控制。具體而言,當人體輕觸觸摸感應區,電路即被激活導通,經設定的延時后,照明設備亮起;再經過預設的定時周期,照明設備自動熄滅,達到節能與便捷的雙重效果。
二、關鍵組件及作用機制
觸摸感應延時開關電路主要由三極管、電容、場效應管等核心元件構成。盡管不同設計在細節上有所差異,但基本工作原理具有一致性。
(一)觸摸感應觸發機制
當人體接觸開關的金屬感應區域時,會產生微弱的感應信號。此信號迅速激活三極管,使其導通,進而對電容進行充電。隨著電容充電過程的推進,其兩端電壓逐漸上升,形成足以維持場效應管導通的電壓,確保照明設備穩定發光。
(二)電容充放電過程與電路狀態切換
在觸摸感應激活后,電容進入充電階段,其儲存的電荷形成維持照明設備發光的必要電壓。當人體離開觸摸感應區,電容充電過程終止,隨即開始放電。隨著電容放電的持續進行,其兩端電壓不斷降低。當電壓降至場效應管的閾值電壓以下時,場效應管失去導通所需的電壓支持,進入截止狀態,照明設備隨之熄滅。
(三)延時功能實現原理
延時時間的長短主要取決于電路中電容和電阻的參數組合。在放電過程中,電容通過電阻緩慢釋放電荷,其兩端電壓呈現逐漸下降的趨勢。當電壓降至無法維持場效應管導通時,照明設備熄滅。理論上,延時時間可通過T=RC公式進行估算,但由于實際電路中元件存在誤差,實際延時時間可能與理論計算值存在一定偏差。
觸摸延時開關電路原理圖

觸摸延時開關電路原理圖

三、電路系統架構與功能模塊
該觸摸感應延時開關電路摒棄了傳統機械開關的設計理念,與常見的墻壁機械開關有顯著區別。墻壁機械開關僅通過物理閉合與斷開來控制電路通斷,而觸摸感應開關僅需用戶輕觸相應位置,即可實現電源的開啟與關閉,照明設備也隨之亮起或在延時結束后自動關閉。
四、電路詳細構成與工作流程
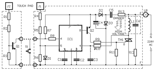
物理開關S1:位于電路左側,正常情況下處于閉合狀態。其設計初衷是應對突發狀況,可在緊急時刻迅速切斷交流電源,保障電路安全。
橋式整流電路D4:承擔將220V交流電轉換為直流電的關鍵任務,為后續各級電路提供穩定的直流工作電源。
單向晶閘管Q3:作為主要的控制元件,負責控制左側照明燈的亮滅。其導通與截止狀態的切換,直接決定了照明燈的工作狀態。
觸摸延時控制模塊:由三極管Q4、電容C3、三極管Q5、觸摸感應片、電阻R11、R12等元件構成。該模塊通過精準控制單向晶閘管Q3的導通與截止,實現對左側照明燈的智能化開關控制。
(一)未觸摸狀態下的電路待機模式
當人體未接觸觸摸感應片時,三極管Q5處于截止狀態。此時,電容C3通過電阻R10持續充電,保持滿電狀態。電流經三極管Q4的基極與發射極形成回路,驅動三極管Q4導通。三極管Q4導通后,將單向晶閘管Q3的觸發電壓拉低至GND水平,使得單向晶閘管Q3處于截止狀態,左側照明燈因此保持熄滅狀態。
(二)觸摸瞬間的電路激活流程
人體觸摸感應片時,人體感應電壓經安全隔離電阻R11加至三極管Q5的基極,觸發三極管Q5導通。三極管Q5導通瞬間,其集電極與發射極相當于短路狀態。滿電的電容C3迅速通過三極管Q5放電,導致三極管Q4的基極電壓被迅速拉低至0V。由于基極失去驅動電壓,三極管Q4截止。此時,三極管Q4的集電極電壓被上拉電阻R9拉高至高壓狀態,單向晶閘管Q3的控制極獲得觸發電壓,迅速導通,左側照明燈即時點亮。
(三)觸摸結束后延時過程與電路恢復
人體停止觸摸感應片后,三極管Q5因失去驅動信號而恢復截止狀態。此時,橋式整流電路D4輸出的直流電壓通過電阻R10向電容C3充電。隨著充電過程的推進,電容C3兩端電壓逐漸上升。當電容電壓超過三極管Q4的導通閾值電壓時,三極管Q4導通,將單向晶閘管Q3的控制極電壓拉低至截止狀態,單向晶閘管Q3截止,左側照明燈隨之熄滅。電容C3的充電時間即為整個電路的延時時間,可根據實際使用需求靈活調整電容C3或電阻R10的參數進行優化。
五、電路細節設計與人性化考量
發光二極管D5作為電路指示燈,在黑暗環境下,如樓道中,為用戶尋找觸摸開關提供便利。其明亮的光線可精準指示觸摸開關的位置,

提升用戶體驗。電路的延時時間設計為大約7秒,

這一參數可根據不同場景需求,通過調整電容C3的電容值或電阻R10的阻值進行定制化修改,以滿足多樣化的使用場景和用戶偏好。

提升用戶體驗。電路的延時時間設計為大約7秒,

這一參數可根據不同場景需求,通過調整電容C3的電容值或電阻R10的阻值進行定制化修改,以滿足多樣化的使用場景和用戶偏好。
〈烜芯微/XXW〉專業制造二極管,三極管,MOS管,橋堆等,20年,工廠直銷省20%,上萬家電路電器生產企業選用,專業的工程師幫您穩定好每一批產品,如果您有遇到什么需要幫助解決的,可以直接聯系下方的聯系號碼或加QQ/微信,由我們的銷售經理給您精準的報價以及產品介紹
聯系號碼:18923864027(同微信)
QQ:709211280