TIP42C晶體管詳解:參數、引腳及應用電路
一、TIP42C概述
TIP42C是一款采用TO-220塑料封裝的PNP型功率晶體管,以其卓越性能廣泛應用于音頻、功率線性以及開關領域。其互補的NPN型晶體管為TIP41C中功率三極管,二者協同在信號放大與音頻功放電路中發揮關鍵作用。
二、TIP42C參數詳析
集電極-發射極電壓(VCEO):最高可達-100V,這使得TIP42C能夠適用于電壓低于100V的各類電路,確保在常規電壓環境下的穩定工作,為電路設計提供廣泛的應用空間。
集電極持續電流(Ic):最大為-6A,可滿足需要較高電流驅動的負載需求,例如在一些大功率音頻設備或電機驅動電路中,能夠有效地提供所需的電流輸出,保障設備正常運行。
最大功耗(Ptot):達到65W,在無需額外散熱措施的情況下,即可處理相對較大的功率,降低了散熱設計的復雜性與成本,提升了電路的整體效率與可靠性,適用于對功率要求較高的應用場景。
增益(hFE):范圍在30至150之間,這一增益范圍使其能夠適應需要特定電流增益以確保放大器電路性能穩定的多種應用,可通過合理選型與電路設計,精準調控放大倍數,滿足不同信號放大需求。
三、TIP42C引腳功能及封裝


引腳功能:TIP42C晶體管共有三個引腳,分別是基極(1腳)、集電極(2腳)和發射極(3腳)。基極主要用于控制晶體管的導通與截止狀態,通過輸入控制信號來調節集電極與發射極之間的電流流通;集電極是電流的輸入端,用于收集由基極控制的載流子,從而實現電流放大;發射極則是電流的輸出端,將經過放大后的電流輸出至外部電路,以驅動負載或其他元件。


封裝形式:采用TO-220塑料封裝,具有體積小、散熱性能良好、安裝方便等優點。這種封裝形式適合在各類電子設備的PCB(印刷電路板)上進行表面貼裝或插裝,能夠有效節省空間,同時保證器件在工作過程中的穩定性和可靠性,便于大規模生產和自動化裝配。
四、TIP42C應用電路實例
應用電路一:光耦控制電路


工作原理:當PB01端輸入高電平(1)時,光耦管截止(或開路),此時Q2必定截止,進而導致Q4隨之截止,繼電器斷電;而當PB01端輸入低電平(0)時,光耦管導通(或短路),Q2必將導通,Q4也相應導通,繼電器加電工作。為確??刂频姆€定性,必須為Q2提供可靠的集電極電流,通常通過添加一個集電極電阻(一端直接接地)來實現,如參考電路圖所示。
參數調整建議:鑒于采用的是大功率管,繼電器電流需求可能較大。如果發現Q4基極電流不足,可以考慮去掉R14(即短路處理),同時適當減小R11的阻值,以增加Q2的集電極電流,從而提升整個電路的驅動能力,確保繼電器能夠可靠地吸合與釋放,滿足控制要求。
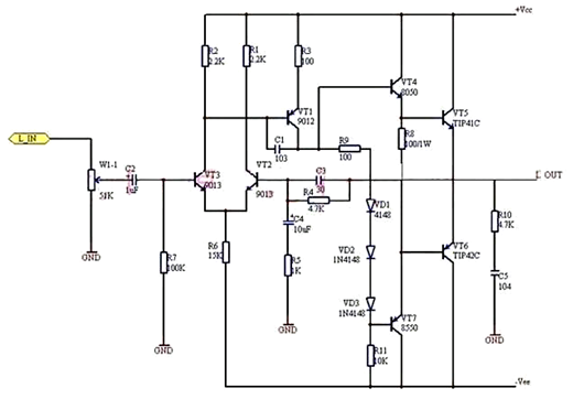
應用電路二:音頻功率放大電路


電路組成與功能:VT2、VT3組成差分輸入電路,輸入的音頻信號經該差分電路初步放大后,從VT3的集電極輸出。R9以及VD-1VD3上的壓降共同為VT4和VT7提供直流偏置電壓,這一偏置電壓的設計旨在克服VT4和VT7的截止失真,確保音頻信號在后續放大過程中能夠保持良好的線性度。經過預推放大后的音頻信號,具備足夠的電流強度,隨后送入由VT5、VT6組成的功率放大級,完成對音頻信號的進一步放大,以驅動負載(如揚聲器等)。
工作過程與特點:在信號的正半周時,電流從正電源出發,經VT5流向負載后到地;而在信號的負半周時,電流則從地出發,經負載、VT6流向電源負極。在整個工作過程中,VT5、VT6始終處于微導通狀態,這種工作模式使得該功率放大器屬于甲乙類互補對稱功放電路。由于采用了直接耦合的方式,電路的頻率特性非常優異,能夠對寬頻帶內的音頻信號進行有效放大。制作完成后的樣機,經輸入不同頻段的正弦波信號測試后,從輸出端觀測到的波形顯示出極高的保真度,音質純凈,失真度低,充分體現了TIP42C晶體管在音頻功率放大應用中的卓越性能。
〈烜芯微/XXW〉專業制造二極管,三極管,MOS管,橋堆等,20年,工廠直銷省20%,上萬家電路電器生產企業選用,專業的工程師幫您穩定好每一批產品,如果您有遇到什么需要幫助解決的,可以直接聯系下方的聯系號碼或加QQ/微信,由我們的銷售經理給您精準的報價以及產品介紹
〈烜芯微/XXW〉專業制造二極管,三極管,MOS管,橋堆等,20年,工廠直銷省20%,上萬家電路電器生產企業選用,專業的工程師幫您穩定好每一批產品,如果您有遇到什么需要幫助解決的,可以直接聯系下方的聯系號碼或加QQ/微信,由我們的銷售經理給您精準的報價以及產品介紹
聯系號碼:18923864027(同微信)
QQ:709211280