24V開關電源電路詳解


一、電路組成概述
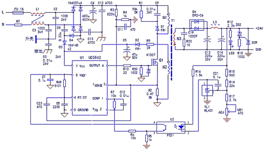
24V開關電源電路主要包含以下幾個關鍵部分:市電整流濾波電路、PWM脈沖產生電路、逆變功率開關電路、開關變壓器二次整流電路以及穩壓和過載保護電路。這些部分相互協作,實現將市電轉換為穩定的24V直流電源的功能。
二、電路工作原理
(一)市電整流濾波
市交流電首先進入共模濾波器L1,有效抑制高頻干擾,保障后續電路穩定運行。經過橋堆整流和電容C4濾波后,輸出約為280V的脈動直流電壓,為后續逆變電路提供輸入電源。
(二)逆變電路
逆變電路由振蕩芯片U1、開關管Q1、開關變壓器T1等元件組成。電容式啟動電路(D3、D4、C5)為電路提供瞬間啟動電流,D2用于吸收反向電壓。電路起振后,通過N2、D2、C5整流濾波,為U1芯片供電。U1的4腳外接定時元件R48、C8,與芯片共同構成振蕩電路,產生PWM脈沖信號,控制開關管Q1的通斷,實現逆變功能。
(三)過載與短路保護
當電路出現過載或短路故障時,工作電流檢測電阻R2上的電壓降增大。當R2上的電壓降超過1V時,U1內部鎖存器動作,電路停振,實現過流保護。此外,當U1的7腳供電電壓低于10V時,電路也會停振,進一步保障電路安全。
(四)穩壓電路
開關變壓器的N3繞組、D6、C13等元件組成24V電源。基準電壓源TL1、光耦U2等元件構成穩壓控制電路。TL1和U1組成外部誤差放大器,將輸出電壓變化反饋至U1的反饋電壓信號輸入端。當輸出電壓上升時,U1的2腳電壓上升,1腳電壓下降,PWM脈沖占空比減小,輸出電壓回落。若輸出電壓異常上升,U1的1腳電壓降至1V時,內部保護電路動作,電路停振,確保輸出電壓穩定。
(五)過壓保護電路
24V輸出側設有由單向晶閘管SCR、R18、ZD2組成的過壓保護電路。當穩壓電路異常導致輸出電壓過高時,穩壓二極管ZD2擊穿,觸發SCR導通,激活U1內部保護電路,使電路停振,保護負載設備。
三、電路特點
高效能轉換:采用UC3842芯片,具備優良的電流控制型脈寬調制性能,可直接驅動雙極型功率管或場效應管,實現高效能的電能轉換,滿足設備對穩定24V電源的需求。
多重保護機制:電路配備過載、短路、過流、過壓等多種保護功能,能夠有效應對各種異常情況,確保電源及負載設備的安全運行,降低故障風險。
穩定輸出:通過精確的穩壓控制電路設計,實現輸出電壓的高精度穩定,為各種電子設備提供可靠的24V電源支持,保障設備正常工作。
〈烜芯微/XXW〉專業制造二極管,三極管,MOS管,橋堆等,20年,工廠直銷省20%,上萬家電路電器生產企業選用,專業的工程師幫您穩定好每一批產品,如果您有遇到什么需要幫助解決的,可以直接聯系下方的聯系號碼或加QQ/微信,由我們的銷售經理給您精準的報價以及產品介紹
聯系號碼:18923864027(同微信)
QQ:709211280