DC-DC降壓恒流電路設計
DC/DC轉換器是轉變輸入電壓并有效輸出固定電壓的電壓轉換器。DC/DC轉換器分為三類:升壓型DC/DC轉換器、降壓型DC/DC轉換器以及升降壓型DC/DC轉換器。
根據需求可采用三類控制。PWM控制型效率高并具有良好的輸出電壓紋波和噪聲。PFM控制型即使長時間使用,尤其小負載時具有耗電小的優點。PWM/PFM轉換型小負載時實行PFM控制,且在重負載時自動轉換到PWM控制。
DC-DC轉換器廣泛應用于手機、MP3、數碼相機、便攜式媒體播放器等產品中。
DC-DC電路設計至少要考慮以下條件:
1.外部輸入電源電壓的范圍,輸出電流的大小。
2. DC-DC輸出的電壓,電流,系統的功率最大值。
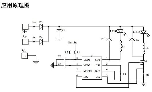
DC-DC降壓恒流電路



此款電路采用的是平均電流型雙路降壓恒流驅動器
〈烜芯微/XXW〉專業制造二極管,三極管,MOS管,橋堆等,20年,工廠直銷省20%,上萬家電路電器生產企業選用,專業的工程師幫您穩定好每一批產品,如果您有遇到什么需要幫助解決的,可以直接聯系下方的聯系號碼或加QQ/微信,由我們的銷售經理給您精準的報價以及產品介紹
聯系號碼:18923864027(同微信)
QQ:709211280