MOS管全稱MOSFET,分為P溝道和N溝道。
D極(漏極)
G極(柵極)
S極(源極)
G極 就是中間那端;
S極,不論是P溝道還是N溝道,兩根線相交的就是源極;
D極,不論是P溝道還是N溝道,是單獨引線的那邊。
簡易記法DGS“大狗屎”。
三極管含有寄生二極管,二極管方向與溝道方向相同。
三極管導通時候,輸入到輸出的方向與寄生二極管的導通方向相反。
導通條件:
N溝道:Ug > Us時導通
P溝道:Ug < Us時導通
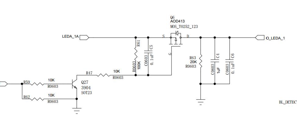
MOS管開關和三極管開關結合電路參考:

〈烜芯微/XXW〉專業制造二極管,三極管,MOS管,橋堆等,20年,工廠直銷省20%,上萬家電路電器生產企業選用,專業的工程師幫您穩定好每一批產品,如果您有遇到什么需要幫助解決的,可以直接聯系下方的聯系號碼或加QQ/微信,由我們的銷售經理給您精準的報價以及產品介紹

〈烜芯微/XXW〉專業制造二極管,三極管,MOS管,橋堆等,20年,工廠直銷省20%,上萬家電路電器生產企業選用,專業的工程師幫您穩定好每一批產品,如果您有遇到什么需要幫助解決的,可以直接聯系下方的聯系號碼或加QQ/微信,由我們的銷售經理給您精準的報價以及產品介紹