LED節能燈是繼緊湊型熒光燈(即普通節能燈)后的新一代照明光源,LED節能燈環保不含汞,可回收再利用,功率小,高光效,長壽命,即開即亮,耐頻繁開關,光衰小,色彩豐富,可調光,變幻豐富。
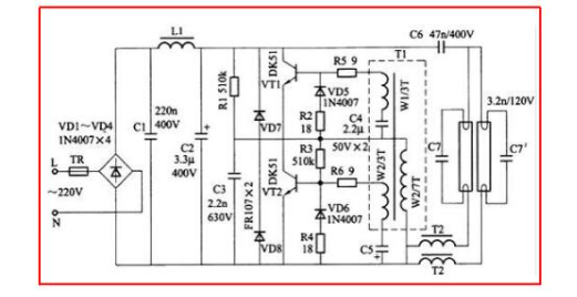
1.led節能燈電路圖


2.led節能燈電路圖原理
220V交流電經過保險管電阻TR后加到整流橋VD1~VD4整流,由電容C1、C2和電感L1組成π型濾波電路,即可防止節能燈工作時產生高次諧波對家用視聽電器設備的干擾,又可以進一步減小輸出直流電壓的交流紋波,以利于后級電路工作。
經濾波后輸出約300V直流電壓加到功率管VT1、VT2上,由VT1、VT2、C4、C5和脈沖變壓器T1(繞組Wl、W2、W3)組成高頻振蕩電路,由自感變壓器T2、C7(T2’、C7′)和燈管組成串聯諧振及照明電路。Rl、C3組成起動電路,剛接通電源時,300V直流電壓經R1對C3充電,當C3充電電壓過到一定值時經R3加到VT2的基極,VT2觸發導通,然后通過脈沖變壓器T1各繞組感應耦合,觸發VT1和VT2輪流導通與截止,電路進入振蕩狀態,產生近似矩形波的輸出脈沖。該脈沖電壓經T2、C7(T2’、C7′)產生振蕩,在雙燈管兩端獲得足夠的起輝電壓而點燃發光。當燈管點亮后,由于T2和TT的自感作用,使燈管電流恒定,這樣既減小燈管的頻閃,又起到限流保護作用,確保節能燈安全工作。電阻R5、R6起限制VT1、VT2基極過電流的作用。電阻R2、R4和二極管VD5、VD6串聯組成VT1、VT2的B–E結反壓保護電路。電容C6起隔直作用,防止直流高壓進入燈管而燒壞燈絲。
3.led節能燈電路圖作用
LED燈與普通節能燈,各具優勢,在一定時期間,應該不會取代節能燈;但LED燈的成本會隨著LED技術的不斷提高而降低,LED燈將可以給越來越多的用戶所接受,并在一定程度上取替白熾燈和節能燈,但普通節能燈也將長期存在(因為他的照明角度優勢和價格的優勢存在)。國家越來越重視照明節能及環保問題,已經在大力推行使用LED燈泡了。
烜芯微專業制造二極管,三極管,MOS管,橋堆等20年,工廠直銷省20%,4000家電路電器生產企業選用,專業的工程師幫您穩定好每一批產品,如果您有遇到什么需要幫助解決的,可以點擊右邊的工程師,或者點擊銷售經理給您精準的報價以及產品介紹
烜芯微專業制造二極管,三極管,MOS管,橋堆等20年,工廠直銷省20%,4000家電路電器生產企業選用,專業的工程師幫您穩定好每一批產品,如果您有遇到什么需要幫助解決的,可以點擊右邊的工程師,或者點擊銷售經理給您精準的報價以及產品介紹