短路
先來了解一下短路的一些基本知識,短路是兩個給負載供電的引腳間的無意連接。在交流和直流電路中都會發生,如果是交流的話短路會影響一整個區域的供電,但從供電站到房屋內有許多級的保險絲和過載保護電路。如果是電池這樣的直流源,則短路會使電池過熱,且電池放電會更快。某些極端情況下電池甚至會爆炸。有多種電路來避免短路,也有許多種保險絲來應對過載保護。
本例我們來設計并學習一種簡單的低壓直流短路保護電路。該電路的作用是為了讓微控電路更加安全的運行,并保護其免受電路其它部分的影響。
短路的基本類型
1、電源短路
即電流不經過任何用電器,直接由正極經過導線流回負極。特別容易燒壞電源。
由于電源內阻Ro較小,短路電流Is較大,電源的端電壓為0,這時電源的電動勢全部降在內阻上。短路電流可能使電源遭受機械的與熱的損傷或毀壞,短路時電源所產生的電能全被內阻所消耗,短路通常是一種嚴重事故,應該盡力預防。
2、用電器短路
也叫部分電路短路。即一根導線接在用電器的兩端(電流表并聯,閉合的開關并聯),此用電器被短路,容易產生燒毀其他用電器的情況。
3、三相系統短路
三相系統中發生的短路有4種基本類型:三相短路,兩相短路,單相對地短路和兩相對地短路。其中,除三相短路時,三相回路依舊對稱,因而又稱對稱短路外,其余三類均屬不對稱短路。在中性點接地的電力網絡中,以一相對地的短路故障最多,約占全部故障的90%。在中性點非直接接地的電力網絡中,短路故障主要是各種相間短路。
短路的損害如何通過電路設計進行規避
我們來設計并學習一種簡單的低壓直流短路保護電路。該電路的作用是為了讓微控電路更加安全的運行,并保護其免受電路其它部分的影響。
1、所需元器件
SK100B PNP三極管 x 1
BC547B NPN三極管 x 1
1kΩ電阻 x 1
10kΩ電阻 x 1
330Ω電阻 x 1
470Ω電阻 x 1
6V直流電源 x 1
2、SK100B PNP三極管

三極管凸起處的為射極,中間為基極,最后是基極。
3、BC547B NPN三極管

4、短路保護電路
最常見的短路就是電池的正負引腳用一個低阻值的導體連接,比如導線等。這種情況下電池可能會起火甚至會爆炸。許多手機電池起火往往是這樣發生的。
為了避免短路,我們需要加入短路保護電路。短路保護電路會分流一部分電流或切斷電路與電源間的連接。
有時候我們使用一些有故障的家用電器比如烤箱,熨斗時會出現斷電或火花。這是因為電路某處電流過大,這可能會導致漏電或起火等。為了避免這樣的損失,我們常用保險絲或斷路器。短路情況下保險絲或電路器會將房屋電源切斷。熔絲斷路器電路也是一種短路保護電路,其中低阻值的導線會在大電流下熔斷,從而切斷供電。
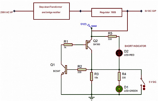
5、電路圖

6、短路保護電路的工作原理
以上短路保護電路由兩個三極管電路組成,一個是BC547 NPN三極管的電路,一個是SK100B PNP三極管的電路。電源輸入為5V的直流電源,既可以用電池也可以用變壓器實現。

電路的工作原因很簡單,當綠色LED燈D1亮起,意味著電路正常工作且無損壞風險。紅色LED燈D2亮起時則意味著有短路發生。
當電源打開的時候,三極管Q1偏置導通,LED燈D1亮起。這段時間內因為沒有短路所以紅色LED燈D2關閉。
綠色LED燈D1的亮起同樣意味著電源電壓與輸出電壓近乎相等。
仿真電路中我們利用輸出端的一個開關創造一次“短路”。當短路發生時,輸出電壓跌至0V,Q1基極電壓為0V所以不再導通。三極管Q2的集極電壓同樣跌至0V也不再導通。
所以現在電流開始沿著短路路徑(穿過開關)傳輸,流經紅色LED燈D2至地。而此時D2因為正向偏置所以開始導通,LED亮起提示短路,且電流被轉向D2,而非損害整個電路。
短路原因有哪些?
1、元件損壞
短路往往是由于絕緣損壞或接線不慎所引起的。例如設備絕緣材料老化,設計、制造、安裝、維護不良等造成的設備缺陷發展成為短路。
2、氣象條件影響
例如雷擊過后造成的閃爍放電,由于風災引起架空線斷線和導線覆冰引起電線桿倒塌等。
3、人為破壞
例如工作人員帶負荷拉閘,檢修線路或設備時未排除接地線合閘供電,運行人員的誤操作,偷電線和美國的科索沃戰爭、伊拉克戰爭時使用的碳纖維彈。
4、其他原因
挖溝損傷電纜,鳥獸風箏跨接在載流裸導體上等。
烜芯微專業制造二極管,三極管,MOS管,橋堆等20年,工廠直銷省20%,1500家電路電器生產企業選用,專業的工程師幫您穩定好每一批產品,如果您有遇到什么需要幫助解決的,可以點擊右邊的工程師,或者點擊銷售經理給您精準的報價以及產品介紹
烜芯微專業制造二極管,三極管,MOS管,橋堆等20年,工廠直銷省20%,1500家電路電器生產企業選用,專業的工程師幫您穩定好每一批產品,如果您有遇到什么需要幫助解決的,可以點擊右邊的工程師,或者點擊銷售經理給您精準的報價以及產品介紹