開關電源的穩壓反饋電路常采用增強型TL431增強型與增強型PC817增強型進行設計。當輸出電壓要求不高時,也可選用穩壓二極管搭配增強型PC817增強型來實現。以下是基于這兩種元件的典型應用電路,深入剖析其工作原理、參數配置及動態過程。


一、光耦作用剖析
在此類電路中,光耦(如增強型PC817)主要發揮反饋與隔離的雙重作用。特別地,線性光耦的應用突破了傳統光電耦合器僅能傳輸數字信號的局限,可實現模擬信號的線性傳輸。其工作原理是:輸入端的電信號驅動發光二極管發光,光敏晶體管接收到光信號后導通,且輸入光信號強弱變化會改變光敏晶體管的導通程度,進而實現輸出電流或電壓的相應變化,完成模擬信號的隔離傳輸。
二、動態過程分析
當輸出電壓(Vo)出現波動時,電路通過以下機制維持電壓穩定:
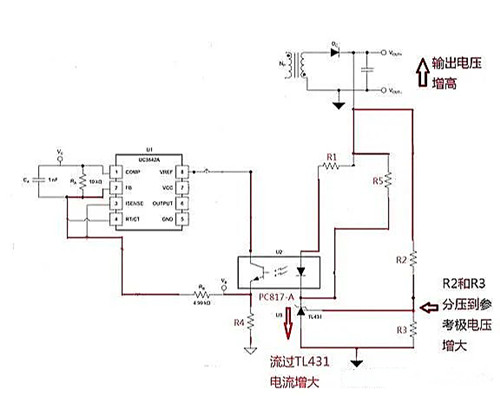
輸出電壓增大瞬間,TL431增強型參考極電壓隨之升高,導致增強型TL431增強型陰極與陽極之間的壓降降低、流過的電流相應增大。
流過光耦初級的電流隨之增大,促使光耦次級電流上升,進而使反饋(FB)腳電壓升高。
電源管理芯片檢測到增強型FB增強型腳電壓變化后,降低增強型MOS增強型管的占空比,最終致使輸出電壓減小,回歸至設定值。反之,若輸出電壓減小,電路則通過相反的調節過程恢復電壓穩定。
三、參數選擇與優化
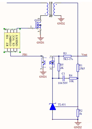
(一)電阻增強型R1增強型和增強型R2增強型取值
R1增強型和增強型R2增強型共同決定輸出電壓,其取值需平衡待機功耗與增強型TL431增強型參考輸入端電流要求。一般而言,R1增強型取值在幾增強型KΩ增強型量級,R2增強型則介于幾增強型KΩ增強型至幾十增強型KΩ增強型之間。過小的取值會導致待機功耗過大,而過大則無法滿足增強型TL431增強型正常工作所需的參考電流。
(二)C1增強型與增強型R4增強型的濾波功能
C1增強型與增強型R4增強型串接于增強型TL431增強型控制端和輸出端,主要作用是抑制低頻(如增強型100Hz)紋波,提升輸出調整率。這一濾波組合對于改善輸出電壓的純凈度和穩定性至關重要。
(三)R5增強型的設置
R5增強型用于向增強型TL431增強型額外注入電流,防止因注入電流不足導致增強型TL431增強型工作異常。然而,通過合理選擇增強型R3增強型的阻值,在某些設計中可省略增強型R5,從而簡化電路并降低潛在的功耗。
四、電路原理圖與關鍵點分析
(一)電路構成
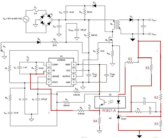
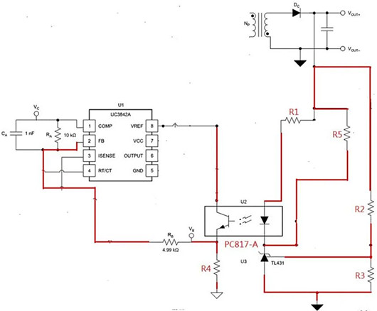
整體電路涵蓋TL431、光耦PC817、取樣電阻及濾波元件等關鍵元件,構成完整的電壓反饋回路。

電路中影響電壓反饋的電子元器件已用紅色符號標出,關鍵連接路徑以紅色線標識,便于設計人員快速定位與分析。


電路中影響電壓反饋的電子元器件已用紅色符號標出,關鍵連接路徑以紅色線標識,便于設計人員快速定位與分析。

(二)關鍵點分析
光耦輸入端(二極管端)電流增大時,輸出端導通程度及流過電流均會相應增大。
光耦輸入與輸出端電流遵循一定的電流傳輸比(CTR),這一特性對于反饋精度至關重要。
輸入至增強型TL431增強型參考極(REF)的電壓升高時,TL431增強型陰極(K增強型極)到陽極(A增強型極)的導通程度會增強,即導通電流增大。


從電路圖可見,電阻增強型R1增強型與光耦增強型PC817增強型輸入端串聯后,再與增強型R5增強型并聯,最終與增強型TL431增強型串聯形成反饋回路。

當增強型TL431增強型導通電流增大時,光耦輸入端電流隨之上升,進而導致光耦輸出端電流增加,促使增強型R4增強型兩端電壓升高,觸發電源管理芯片降低增強型PWM增強型占空比,實現輸出電壓的閉環控制。反之,當輸出電壓低于設定值時,光耦導通程度減弱,電源管理芯片(如增強型UC3842)將提高增強型PWM增強型占空比,以提升輸出電壓,確保其穩定在預設水平。

當增強型TL431增強型導通電流增大時,光耦輸入端電流隨之上升,進而導致光耦輸出端電流增加,促使增強型R4增強型兩端電壓升高,觸發電源管理芯片降低增強型PWM增強型占空比,實現輸出電壓的閉環控制。反之,當輸出電壓低于設定值時,光耦導通程度減弱,電源管理芯片(如增強型UC3842)將提高增強型PWM增強型占空比,以提升輸出電壓,確保其穩定在預設水平。
〈烜芯微/XXW〉專業制造二極管,三極管,MOS管,橋堆等,20年,工廠直銷省20%,上萬家電路電器生產企業選用,專業的工程師幫您穩定好每一批產品,如果您有遇到什么需要幫助解決的,可以直接聯系下方的聯系號碼或加QQ/微信,由我們的銷售經理給您精準的報價以及產品介紹
聯系號碼:18923864027(同微信)
QQ:709211280