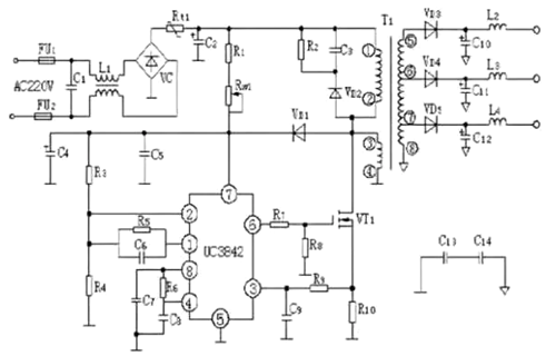
一、PWM 開關電源集成控制器 UC3842 剖析
(一)芯片概述
UC3842 是一款廣泛應用于開關電源領域的 PWM(脈寬調制)集成控制芯片,憑借其優越的固定工作頻率、可控脈寬調制特性,成為電源電路設計中的關鍵元件。
(二)引腳功能詳解
誤差放大器輸出端(①腳) :外接阻容元件,用于優化誤差放大器的增益與頻率響應特性,確保輸出電壓的穩定性與精度。
反饋電壓輸入端(②腳) :與誤差放大器同相端的 2.5V 基準電壓進行對比,生成誤差電壓,進而調節脈沖寬度,實現輸出電壓的精準控制。
電流檢測輸入端(③腳) :當檢測電壓達到 1V 時,觸發保護機制,縮小脈沖寬度,使電源進入間歇工作模式,防止功率器件因過流而受損。
定時端(④腳) :內部振蕩器的工作頻率受外接阻容元件影響,遵循公式 f=1.8/(RT×CT),為電源電路提供穩定的時鐘信號。
公共地端(⑤腳) :作為電路的基準地,為各引腳信號提供統一的參考電位。
推挽輸出端(⑥腳) :采用圖騰柱輸出結構,具備快速的上升、下降時間(僅 50ns),驅動能力高達 ±1A,能夠有效驅動后續功率器件。
直流電源供電端(⑦腳) :支持 16 - 34V 的寬范圍啟動電壓,內置欠、過壓鎖定保護功能,芯片功耗低至 15mW,確保芯片在異常供電條件下不受損壞,同時保障內部電路穩定運行。
5V 基準電壓輸出端(⑧腳) :具備 50mA 的負載驅動能力,為外部電路提供穩定的參考電壓,簡化電源設計。


(三)工作原理闡述
啟動階段 :當 VCC 低于 16V 時,施密特比較器輸出低電平,電路不工作;一旦 VCC 超過 16V,施密特比較器翻轉,向 5V 穩壓器發送高電平信號,產生 5V 基準電壓,供內部電路工作并對外提供參考電壓。芯片啟動后,VCC 可在 10 - 34V 范圍內變化,不影響正常工作;若 VCC 低于 10V,電路則停止運行。
基準電壓與振蕩信號生成 :在 5V 基準電壓穩定輸出后,基準電壓檢測邏輯比較器輸出高電平信號至輸出電路。同時,振蕩器依據外接 Rt、Ct 參數產生振蕩信號,該信號一方面直接輸入至圖騰柱電路,另一方面作為 PWM 脈寬調制的時鐘信號。
PWM 脈寬調制機制 :RS 觸發器的 R 端連接電流檢測比較器輸出端,作為占空調節控制端。當 R 端電壓上升,Q 端脈沖加寬,對應 ⑥ 腳輸出脈寬增加,占空比提升;反之,R 端電壓下降,則 Q 端脈沖變窄, ⑥ 腳輸出脈寬減小,占空比降低。通過這種方式,實現對輸出脈沖寬度的精準控制,進而調節輸出電壓。
時序邏輯與反饋控制 :UC3842 各點時序緊密關聯,只有當 E 點為高電平且 a、b 點全為高電平時,d 點輸出高電平,c 點輸出低電平,否則 d 點輸出低電平,c 點輸出高電平。 ②腳接入輸出電壓取樣信號(反饋信號),當 ② 腳電壓上升,① 腳電壓下降,R 端電壓隨之降低,導致 ⑥ 腳輸出脈沖變窄;相反,⑥ 腳輸出脈沖變寬。此外,③ 腳作為電流傳感端,連接取樣電阻,當取樣電阻上電壓超過 1V 時, ⑥ 腳停止脈沖輸出,實現對功率管的過流保護。
綜上,UC3842 以其高性能的 PWM 控制功能,主要應用于音頻端控制的開關電源場景,為電源系統提供穩定、高效的控制解決方案。


二、DC-DC 電源轉換方案
(一)電路需求背景
在眾多便攜式電子產品中,通常采用低電源電壓供電(如 3 - 5V),以減少電池數量,降低產品尺寸與重量。然而,部分電路模塊可能需要更高的工作電壓,例如 5V、12V 等,這對電源設計提出了新的挑戰。
(二)電路構成與特點
本方案采用兩塊升壓模塊(AH805 及 FP106)組合而成,具有以下顯著特點:
元件精簡 :外圍元件數量少,有效簡化電路布局,降低設計復雜度與成本。
尺寸與重量優勢 :電路整體尺寸小、重量輕,完美契合便攜式電子產品的輕薄化設計要求。
輸出穩定性高 :能夠穩定輸出 +5V、+12V 電壓,確保電路工作的穩定性和精度,滿足不同電子設備的供電需求。
供電靈活性強 :僅需兩節 1.5V 堿性電池供電(提供 3V 輸入電壓),適應性強,便于在各種便攜場景下使用。


(三)工作原理剖析
升壓模塊功能概述 :AH805 升壓模塊輸入電壓范圍為 1.2 - 3V,在 3V 供電時可輸出 100mA 電流,輸出固定電壓為 5V;FP106 則為貼片式升壓模塊,輸入電壓為 4 - 6V,輸出固定電壓為 29±1V,最大輸出電流可達 40mA。兩者均具備電平控制的關閉電源功能,可通過控制信號實現電源的靈活啟停,降低功耗。
電路工作流程 :兩節 1.5V 堿性電池輸出的 3V 電壓首先輸入至 AH805 升壓模塊,AH805 將其升壓至 +5V。一方面直接輸出穩定的 +5V 電壓;另一方面將 +5V 電壓輸入至 FP106 升壓模塊,FP106 進一步升壓產生 28 - 30V 電壓,再經穩壓管穩壓后得到穩定的 +12V 電壓輸出。
輸出電壓調節與電源控制 :通過更換不同穩壓值的穩壓管,可靈活調整最終輸出電壓,滿足多樣化的電路供電需求。FP106 的第 ⑤ 腳作為控制電源關閉端,當其輸入高電平(≥2.5V)時,電源導通;輸入低電平(≤0.4V)時,電源關閉,此時功耗幾乎為零。這種控制方式既可通過外部電路實現自動控制,也可采用手動控制方式,若無需控制功能,可將第 ⑤ 腳與第 ⑧ 腳相連。
〈烜芯微/XXW〉專業制造二極管,三極管,MOS管,橋堆等,20年,工廠直銷省20%,上萬家電路電器生產企業選用,專業的工程師幫您穩定好每一批產品,如果您有遇到什么需要幫助解決的,可以直接聯系下方的聯系號碼或加QQ/微信,由我們的銷售經理給您精準的報價以及產品介紹
聯系號碼:18923864027(同微信)
QQ:709211280