我們首先拿一個NMOS來舉例。
對于N溝道MOS管來說其導通條件一般為VG大于VS電壓。
假設一個5V電壓作用于柵極,MOS管在這一瞬間被導通。
原因是此時VG=5V, VS=0V,從而滿足了導通條件VGS大于0。
當MOS管導通后,VS會變為VCC,也就是12V,在這時VGS電壓將變為5V,減去原本的12V,VGS變成了-7V,在這一瞬間MOS管將被關斷。
但在某些電路中又必須將負載放在源極下面。
用三極管基極通上高電平,三極管導通,這就意味著mos管的柵極連接到了0V,所以MOS管關斷。
但同時,這個電容器將充電到12V,在這個充電過程中,源極電壓會慢慢從12V降為0V,所以當三極管基極放置低信號時,三極管被關斷,在這一瞬間MOS管的柵極電壓被電容抬高了。
因此,加在柵極上的電壓,是電容器的12V再加上來自VCC的12V電壓,所以是24V。
最后,這次GS電壓為24,減去前面的12,為12V,因此mos管處于導通狀態。


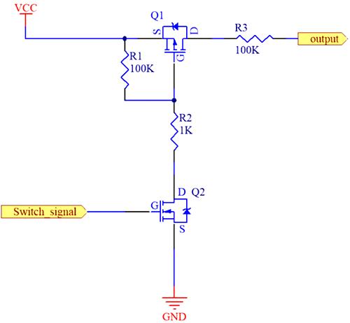
(MOS管負載開關電路原理圖)
〈烜芯微/XXW〉專業制造二極管,三極管,MOS管,橋堆等,20年,工廠直銷省20%,上萬家電路電器生產企業選用,專業的工程師幫您穩定好每一批產品,如果您有遇到什么需要幫助解決的,可以直接聯系下方的聯系號碼或加QQ/微信,由我們的銷售經理給您精準的報價以及產品介紹
聯系號碼:18923864027(同微信)
QQ:709211280