以BUCK芯片TPS54540為例,下表為系統設計需求:


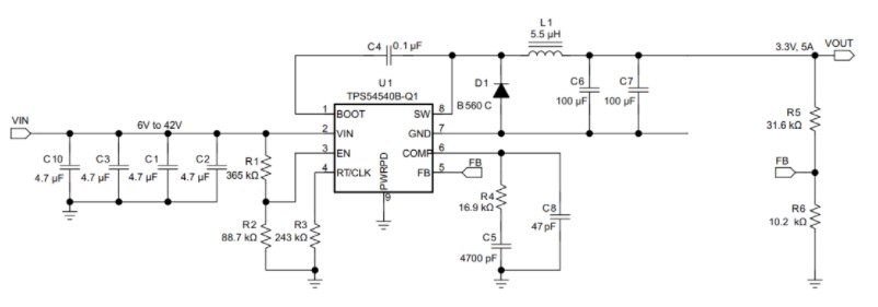
典型應用電路如下:


TPS54540 器件在 SW 引腳和 GND 之間需要一個外部鉗位二極管。
二極管需求:
1.反向電壓額定值必須等于或大于VIN(max)
2.峰值電流額定值必須大于最大電感電流
3.低正向電壓
4.合適的額定功率和導熱系數
手冊推薦PDS760-13,可以看出來VBRmin>42V,Iomax>5A;


PDS760-13的典型正向電壓在5 A和25℃時為0.52 V,導通壓降較小,符合要求。


PDS760-13總功耗,包括二極管的傳導損耗和交流損耗。二極管在MOS管關斷期間續流,瞬時傳導損耗以關斷期間的輸出電流乘以二極管的正向電壓來計算。二極管的交流損耗是由于結電容的充放電和反向恢復電荷造成的。


PDS760-13的耗散功率在5A時為2.2 W > 1.9 W。


后續如果因為器件成本和貨期原因導致的替代料的選型,直接安照上述參數進行選取就好。
〈烜芯微/XXW〉專業制造二極管,三極管,MOS管,橋堆等,20年,工廠直銷省20%,上萬家電路電器生產企業選用,專業的工程師幫您穩定好每一批產品,如果您有遇到什么需要幫助解決的,可以直接聯系下方的聯系號碼或加QQ/微信,由我們的銷售經理給您精準的報價以及產品介紹
聯系號碼:18923864027(同微信)
QQ:709211280