電路需求:需要做一個電源入口電路,電壓大于6V時候進入電路板,電源電壓小于6V的時候電源不進入電路板,電路板不會工作。
電路方案分析
是類似于一個欠壓鎖定電路,但是放在電源入口,可以用分立元器件搭建一個閾值設定電路。
方案1:比較器檢測電路


利用比較器檢測輸入電壓,與參考電壓比較,從而讓三極管截止和導通。
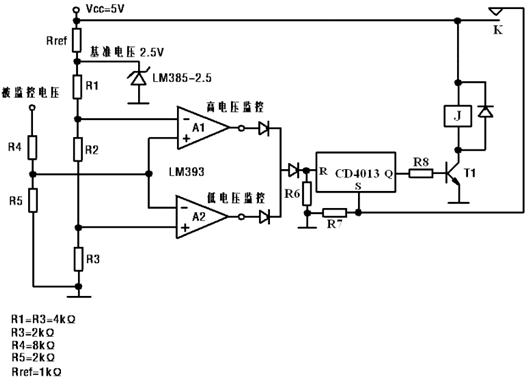
方案2:利用數字開關,光耦或者繼電器


方案3:雙開管開關,NPN三極管+PMOS


該方案成本低,電路搭建簡單,只需要三個主要器件;穩(wěn)壓管,NPN三極管。
原理分析:用一個6V的穩(wěn)壓二極管和NPN三極管構成控制MOS管門級的開關電路,大于6V擊穿二極管,構成通路,去開啟三極管,拉低PMOS管控制腳門級,從而使MOS管導通,小于6V則關閉三極管,截斷通路,從而使MOS不導通。
穩(wěn)壓二極管的作用就是將三極管Vcb之間的電壓鉗位到使三極管導通的那個值。
〈烜芯微/XXW〉專業(yè)制造二極管,三極管,MOS管,橋堆等,20年,工廠直銷省20%,上萬家電路電器生產企業(yè)選用,專業(yè)的工程師幫您穩(wěn)定好每一批產品,如果您有遇到什么需要幫助解決的,可以直接聯(lián)系下方的聯(lián)系號碼或加QQ/微信,由我們的銷售經理給您精準的報價以及產品介紹
聯(lián)系號碼:18923864027(同微信)
QQ:709211280