CD4060由一振蕩器和14位二進制串行計數器位組成,振蕩器的結構可以是RC或晶振電路,CR為高電平時,計數器清零且振蕩器使用無效。所有的計數器位均為主從觸發器。在CP1(和CP0)的下降沿計數器以二進制進行計數。在時鐘脈沖線上使用斯密特觸發器對時鐘上升和下降時間限制。可以用于控制LED燈、電子鐘、時序控制等嵌入式系統應用。
CD4060采用CMOS技術,具有低功耗、高噪聲抗干擾能力、寬工作電壓范圍(3V-18V)等特點。同時該器件還具有自動復位、雙倍頻和分頻電路等功能。
CD4060還具有復位電路,可以使計數器重新從零開始,它的工作電源范圍為3V至15V,采用多種16引腳封裝,包括PDIP、CDIP、SOIC、TSSOP等形式。
CD4060引腳圖及功能




Q1-Q14:16位二進制計數器的輸出端口,每次輸入一個時鐘脈沖進行移位,并在指定位置處產生一個信號輸出。
VSS:電源負極。
REXT:外部電阻調節分頻系數的引腳。
CEXT:外部電容調節分頻系數的引腳。
MR:清零(復位)引腳,使計數器回到初始狀態。
VDD:電源正極。
OSC1:晶體振蕩器輸入端口。
OSC2:晶體振蕩器輸出端口。
Q13:雙倍頻輸出端口。
Q14:32倍頻輸出端口。
RESET:復位輸入端口,當該引腳接收到一個低電平信號時,計數器將被清零。
CLOCK:時鐘輸入端口,當該引腳接收到一個上升沿時,計數器進行一次移位操作。
CE:使能輸入端口,當該引腳接收到一個低電平信號時,計數器暫停工作。
Q12:8倍頻輸出端口。
CD4060的工作模式
CD4060有兩種工作模式:振蕩器模式和計數器模式。在振蕩器模式下,CD4060內部的分頻器電路將輸入的時鐘信號分頻后輸出到Q14位,并通過R-C振蕩電路將其反饋回到時鐘輸入端,實現自激振蕩。在計數器模式下,CD4060會從Q1開始依次計數,直到Q15。當達到Q15時,計數器會復位并返回到Q1。
振蕩頻率計算公式
CD4060的振蕩頻率與輸入時鐘信號的頻率和分頻系數有關。假設輸入時鐘信號的頻率為f,n為CD4060所設置的分頻系數,則振蕩頻率fosc可以通過以下公式計算:fosc = f / 2^n,其中,2^n表示CD4060內部的分頻系數。
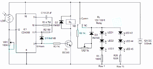
cd4060應用電路圖


CD4060示例電路控制路燈,延遲6小時。可以使用帶有復位引腳的光敏電阻。LDR感應光線并在光線低于一定水平時向計時器提供重置信號。但一旦檢測到弱光,CD4060定時器就會激活。LED燈會在延遲6小時后亮起,因為晶振頻率是這樣選擇的。
〈烜芯微/XXW〉專業制造二極管,三極管,MOS管,橋堆等,20年,工廠直銷省20%,上萬家電路電器生產企業選用,專業的工程師幫您穩定好每一批產品,如果您有遇到什么需要幫助解決的,可以直接聯系下方的聯系號碼或加QQ/微信,由我們的銷售經理給您精準的報價以及產品介紹
聯系號碼:18923864027(同微信)
QQ:709211280