PMOS管電路圖
PMOS管開與關控制,實際是控制Vgs電壓,以達到控制電源開關;
電路圖(模擬測試)如下:

Key閉合前:PMOS輸出電壓 16.441MV
Key閉合后:PMOS輸出電壓 5V
實際電路:Key開關是用MCU的GPIO代替來控制,MCU高電平時3.3V,GPIO輸出控制信號時需使用三極管。
PMOS高側電源開關
NMOS做高側開關的性能比較好,但因為要增加額外的柵極驅動IC,會使電路變得復雜,成本也會隨之提升。除開電機控制和電源轉換的場合,一般對開通速度、導通內阻、過電流能力 無細致需求的話,PMOS無疑是做開關的較好選擇。
近年來隨著MOS工藝的升級,PMOS的參數還是較NMOS差,但導通內阻<10m歐的PMOS型號越來越多了。PMOS做高側開關的最大優勢,是不用電荷泵驅動,簡單方便,還降低成本。
下圖是PMOS做高側開關的電路,CONTROL為控制信號,電平范圍為0~VCC。

CONTROL為0V時,Vgs<導通閥值,PMOS開通,負載工作。
CONTROL為VCC時,Vgs>導通閥值,PMOS關斷,負載停機。
注意上圖這里的輸入信號 CONTROL,其低電平要保證Vgs能使PMOS開通;又要限制Vgs不能小于手冊上的最小允許電壓,以避免PMOS損壞。
但MCU或其他控制器的電平一般為固定的3.3V / 5V,而電路的VCC卻要在一個很大的范圍內變動。這就導致如果使用I/O口直接驅動的話,PMOS不能關斷,并且當VCC較大時,還會損壞MCU的I/O口。
所以PMOS做高側開關時,一般搭配一個小電流的NMOS或者NPN管,來做驅動電平轉換。
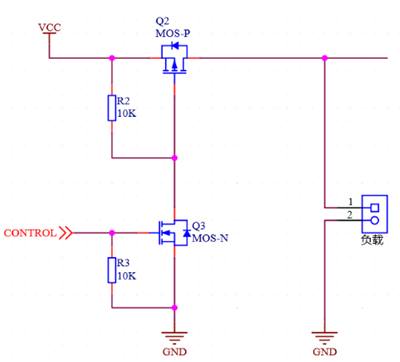
如下圖,NMOS - Q3負責做電平轉換,來驅動Q2 - PMOS的開關。

當 CONTROL 為0時,Q3關斷,Q2的G極電平被拉高為VCC,Q2 - PMOS關斷,負載停機。
當CONTROL 為1,Q3開通,Q2的G極電平被拉低為0,Q2 Vgs<導通閥值,PMOS開通,負載工作。
如果VCC電壓很高,在PMOS開通時,導致Vgs超出了手冊中的Vgs允許范圍,也會造成PMOS的損壞。
為了避免損壞PMOS的柵極,在上面的電路中,添加一個穩壓管和電阻,來達到鉗位的作用,使Vgs最小不低于-12V,以保護Q2的柵極。
注意:VCC電壓較高時,需要重新計算各電阻的熱功耗,來確定合適的封裝,或者更改阻值。
〈烜芯微/XXW〉專業制造二極管,三極管,MOS管,橋堆等,20年,工廠直銷省20%,上萬家電路電器生產企業選用,專業的工程師幫您穩定好每一批產品,如果您有遇到什么需要幫助解決的,可以直接聯系下方的聯系號碼或加QQ/微信,由我們的銷售經理給您精準的報價以及產品介紹
聯系號碼:18923864027(同微信)
QQ:709211280