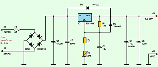
可變直流電源電路,或者我們可以稱之為可調直流電源,它給我們一個1.2V-25V的輸出電壓。上面的電源原理圖取自 National Semiconductor 制造的穩壓器 LM338K 的數據表。
該電路使用IC LM338K作為電壓調節器,因此我們將獲得穩定和穩壓的輸出。穩壓器 IC LM338K 提供最大 5A 的輸出電流,以及 1.2 至 32V 的電壓,它還具有集成的熱和短路保護功能。穩壓器輸入和輸出的最大電壓為 35V。

變壓器電流值取決于您的需要。例如,如果您需要 120W 功率輸出,那么您將需要 5A 變壓器。5A x 24V(全功率)將為您提供 120W 的輸出功率。
由于這個電源電路描述給我們1.2-25V DC輸出,那么你必須有24V AC輸出的變壓器。
對于二極管,您可以選擇是否使用4個二極管或單橋二極管。如果計劃使用 PCB 設計,那么您必須使用橋式二極管。二極管的值取決于變壓器的電流值。
例如,如果電路使用 3A 變壓器,則必須使用至少 3A 的二極管。二極管的電流值越高,價格當然越貴……
下圖是 PCB 布局設計(底部)和頂部的組件放置。不要忘記為 LM338K 使用散熱器以防止過熱。


〈烜芯微/XXW〉專業制造二極管,三極管,MOS管,橋堆等,20年,工廠直銷省20%,上萬家電路電器生產企業選用,專業的工程師幫您穩定好每一批產品,如果您有遇到什么需要幫助解決的,可以直接聯系下方的聯系號碼或加QQ/微信,由我們的銷售經理給您精準的報價以及產品介紹
聯系號碼:18923864027(同微信)
QQ:709211280