DCDC上電時電壓輸出尖峰電壓
案例:在使用XL1509-5.0E時發現,當電源在上電瞬間會出現一個上升到 8V的尖峰電壓。使用的STC單片機好像能抗住這個電壓,并且不損壞。
但是使用的USB過流短路保護芯片的芯片就扛不住了,上電幾次之后就出現保護芯片電壓輸出腳和地線之間出現極低的阻值,大概在10Ω左右,同時,芯片會高度發燙。
最后發現一個規律,當電源芯片輸出的5V上并聯電容越大,輸出的電壓尖峰越囂張。按道理來說輸出的5V上并聯的電容越大,上電時需要給電容充電,上升不應該更慢嗎?

有關分析:在電源芯片內部,不管是DCDC芯片,還是LDO芯片,都是通過電阻分壓來獲取反饋。當輸出上面的電容并聯的容值太大,由于電容上電瞬間需要充電,相當于對地短路,大部分電流會流向電容內部,從而導致流到反饋端的電流變小。而反饋端電流變小,便會導致反饋的電壓偏低。
然后電源芯片一看反饋回來的電壓才這么一點,顯然和設定的反饋電壓不一樣呀,肯定得把電壓拼命的抬起來!當反饋的電壓抬起來之后,輸出的電壓已經不知道跑到多少電壓去了。
電容充電滿了之后,反饋上面的電流也正常了,電壓也就回到正常狀態了。這樣上電瞬間的尖峰就出現了。
原因找到了,那么就只剩下對癥下藥了。既然是電流太猛了,把反饋的電流都強過去了,那么就限制一下。在芯片輸入的地方增加一個10Ω的NTC配合使用。NTC在上電瞬間會吸收掉電路中的尖峰電流。
在電源芯片的輸入端串上10Ω的NTC之后,發現尖峰電壓被死死地摁在了5V。雖然在上電的瞬間會稍微抬高那么一點點,差不多在0.3V以內,但是和之前相比來看,基本是沒什么問題了。
串上NTC之后的電壓波形就像下面的這個草圖差不多。

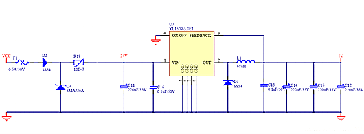
最后定下來的原理圖

〈烜芯微/XXW〉專業制造二極管,三極管,MOS管,橋堆等,20年,工廠直銷省20%,上萬家電路電器生產企業選用,專業的工程師幫您穩定好每一批產品,如果您有遇到什么需要幫助解決的,可以直接聯系下方的聯系號碼或加QQ/微信,由我們的銷售經理給您精準的報價以及產品介紹
聯系號碼:18923864027(同微信)
QQ:709211280