三相六臂全橋驅動電路

無刷直流電機驅動控制電路如圖1 所示。該電路采用三相六臂全橋驅動方式,采用此方式可以減少電流波動和轉矩脈動,使得電機輸出較大的轉矩。
在電機驅動部分使用6個功率場效應管控制輸出電壓,四軸飛行器中的直流無刷電機驅動電路電源電壓為12 V.驅動電路中,Q1~Q3采用IR公司的IRFR5305(P溝道),Q4~Q6為IRFR1205(N 溝道)。
該場效應管內藏續流二極管,為場效應管關斷時提供電流通路,以避免管子的反向擊穿,其典型特性參數見表1.T1~T3 采用PDTC143ET 為場效應管提供驅動信號。

無刷直流電機驅動控制采用三相六狀態控制策略,功率管具有六種觸發狀態,每次只有兩個管子導通,每60°電角度換向一次,若某一時刻AB 相導通時,C 相截至,無電流輸出。
單片機根據檢測到的電機轉子位置,利用MOSFET的開關特性,實現電機的通電控制,例如,當Q1、Q5 打開時,AB 相導通,此時電流流向為電源正極→Q1→繞組A→繞組B→Q5→電源負極。
類似的,當MOSFET 打開順序分別為Q1Q5,Q1Q6,Q2Q6,Q2Q4,Q3Q4,Q3Q5時,只要在合適的時機進行準確換向,就可實現無刷直流電機的連續運轉。
三相全橋驅動電路
下圖為無刷電機的三相全橋驅動電路,使用六個N溝道的MOSFET管(Q1~Q6)做功率輸出元件,工作時輸出電流可達數十安。為便于描述,該電路有以下默認約定:Q1/Q2/Q3稱做驅動橋的“上臂”,Q4/Q5/Q6稱做“下臂”。

圖中R1/R2/R3為Q1/Q2/Q3的上拉電阻,連接到二極管和電容組成的倍壓整流電路,為上臂驅動管提供兩倍于電源電壓(2×11V)的上拉電平,使上臂MOSFET在工作時有足夠高的VGS壓差,降低MOSFET大電流輸出時的導通內阻,詳細數據可參考MOS管DataSheet。
上臂MOS管的G極分別由Q7/Q8/Q9驅動,在工作時只起到導通換相的作用。下臂MOS由MCU的PWM輸出口直接驅動,注意所選用的MCU管腳要有推挽輸出特性。
單片機控制直流無刷電動機驅動及接口電路圖
圖1示出采用8751單片機來控制直流無刷電動機的原理框圖。8751的P1口同7406反相器聯結控制直流無刷電動機的換相,P2口用于測量來自于位置傳感器的信號H1、H2、H3,P0口外接一個數模轉換器。

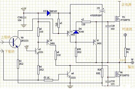
電動車無刷電機控制器驅動電路圖

全橋驅動電路
無刷直流電機一般使用全橋驅動,即6個MOSFET分別構成上臂和下臂,通過MCU具有推挽輸出的IO口控制,或者使用電機驅動專用芯片控制。
最常用的應該是3個P-MOS+3個N-MOS,電路結構簡單。如下圖所示。

這里使用的是MK電調V2.0版本中使用的MOSFET,P-MOS—IRFR5305、N-MOS—IRFR1205N-MOS的Vgs(th)=2V~4V,直接用工作在VCC=5V的MCU即可驅動控制,但注意IO口必須具有推挽輸出功能,否則IO口的驅動能力不夠。
圖中R7/R8/R9可視為下拉電阻,使N-MOS的柵極電平有一個參考地,電平穩定不會意外導通MOSFET。R10/R11/R12電阻的作用有三個,一是減少振蕩,二是減小柵極充電的峰值電流,三是防止N-MOS的漏-源極擊穿。
由于MCU的IO引腳都存在雜散電感,與柵極電容串聯形成LC振蕩,加入電阻后會增大振蕩阻尼而減小振蕩;當對柵極加驅動電壓時,會對柵源電容Ciss充電,此時Vgs上升但未到達閾值電壓Vgs(th)時Vds基本不變,這段時間稱為導通延遲時間td(on)。
當Vgs》Vgs(th)時,Vds下降同時id上升,這期間柵極和漏極之間的傳輸反向電容Crss開始向漏極放電,而此時柵極電流會流向該電容對其充電,但基本沒有對Ciss充電,所以Vgs基本保持不變,這段時間稱為上升時間tr,tr之后才會繼續對Ciss充電。
電容充電的尖峰電流可以計算如下:I=Qg/(td+tr),其中Qg=Qgs+Qgd,即td+tr時間內的充電電量,計算結果電流是遠大于MCu的IO口輸出驅動電流,因此通過串聯電阻,增加充電時間,即t=RC。但這會導致Vgs的上升沿和Vds的下降沿斜率減小,影響MOSFET的開關性能,所以電阻的選取要準確。(此處理論知識分析可能不正確
防止漏源擊穿的原因也是和電容的時間常數有關,當柵極驅動電壓快速關斷,漏源極從導通狀態變為截止狀態,Vds迅速增加,當dVds/dt過大就會擊穿器件,串聯電阻可以減緩Ciss的放電時間,使Vgs緩慢變化,因此Vds不會迅速增加。
P-MOS的Vgs(th)《0,源極一般加11V電壓,MCU的IO口無法正常控制P-MOS的開關,我們需要用三級管驅動柵極,三極管由IO口驅動控制。電阻R1/R2/R3上拉柵極電壓,使P-MOS能關斷。
這個電阻不能太小,否則會造成三極管導通時承受過大的電流。同時電阻也不能太大,否則會增加三極管BC極間電容的充電時間,延長三極管的導通時間,進而影響P-MOS柵極電壓Vgs的上升時間。
三極管的選擇不能選用我們常用的8050或9013小信號的三極管,它們的耐壓和導通電流太低,所以這里選擇了SS8050。R4/R5/R6阻值的選擇無特別要求,只要使三極管工作在飽和區即可。
〈烜芯微/XXW〉專業制造二極管,三極管,MOS管,橋堆等,20年,工廠直銷省20%,上萬家電路電器生產企業選用,專業的工程師幫您穩定好每一批產品,如果您有遇到什么需要幫助解決的,可以直接聯系下方的聯系號碼或加QQ/微信,由我們的銷售經理給您精準的報價以及產品介紹
聯系號碼:18923864027(同微信)
QQ:709211280