當LED發光二極管驅動電路需要的電壓輸入范圍比較寬時,這時候選用BUCK電路或者BOOST電路可能都不太合適,基于BUCK-BOOST拓撲的電源驅動電路就能解決這個問題了;
以LT3519為例講解一下其工作原理,它具有3V至40V寬電壓輸入范圍,并且其內部集成了45V、750mA低邊開關、肖特基二極管以及內部補償,從而提供了一個非常精小的LED驅動器解決方案。
基于BUCK-BOOST的LED驅動器
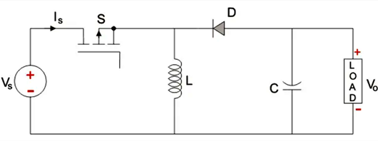
下圖是典型的BUCK-BOOST電路的拓撲結構,當開關S導通時,電源Vs向電感L充電,當開關S斷開時,電感L向負載L放電,并通過二極管D回流到電感;
根據電感的伏秒積公式公式,可以得到輸出電壓和輸入電壓的關系,Uo=(D/(1-D))*Uin,其中D是開關S的占空比,由公式可知,輸出電壓可能比輸入電壓高,也可能比輸入電壓低,這和開關S的開關占空比有關系。

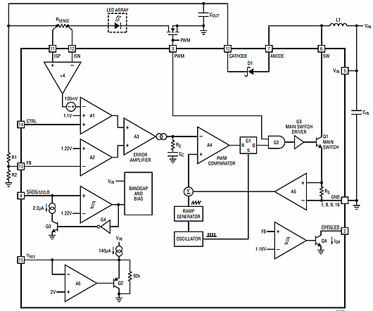
下圖是LT3519的外圍電路圖,其內部集成了用于電感放電的續流二極管,其工作過程大致為:電源電壓由Vin輸入,當芯片內部的開關管Q1導通后,電源電壓Vin→L1→SW→Q1→Rs-GND對電感L1充電,當Q1關斷后,
L1→D1→Rsense→LEDARRAY→MOSM1→GND對負載LED放電。其中MOS關M1的作用是進一步對LEDARRAY進行調光,因為當MOS管開關時,流經LEDARRAY的平均電流會減小,進而達到調整LED亮度的目的。

輸入電容要距離Vin引腳盡可能近,能夠更好的實現去耦的目的,相比BUCK和BOOST而言,BUCK-BOOST需要的輸出電容更大,這是因為當實現升壓目的時,如果開關頻率比較低,那么需要更大的輸出電容,才能削減輸出紋波。

總結:
對于BUCK-BOOST,其PCB布局和其他兩種拓撲類似,就是要減小電感回流路徑,輸入電容和輸出電容要距離芯片要近,盡可能減小電流環路,從而減小EMI噪聲。
〈烜芯微/XXW〉專業制造二極管,三極管,MOS管,橋堆等,20年,工廠直銷省20%,上萬家電路電器生產企業選用,專業的工程師幫您穩定好每一批產品,如果您有遇到什么需要幫助解決的,可以直接聯系下方的聯系號碼或加QQ/微信,由我們的銷售經理給您精準的報價以及產品介紹
聯系號碼:18923864027(同微信)
QQ:709211280