鋰電池的充電
根據鋰電池的結構特性,最高充電終止電壓應為4.2V,不能過充,否則會因正極的鋰離子拿走太多,而使電池報廢。其充放電要求較高,可采用專用的恒流、恒壓充電器進行充電。通常恒流充電至4.2V/節后轉入恒壓充電,當恒壓充電電流降至100mA以內時,應停止充電。
充電電流(mA)=0.1~1.5倍
電池容量(如1350mAh的電池,其充電電流可控制在135~2025mA之間)。常規充電電流可選擇在0.5倍電池容量左右,充電時間約為2~3小時。
鋰電池的放電
因鋰電池的內部結構所致,放電時鋰離子不能全部移向正極,必須保留一部分鋰離子在負極,以保證在下次充電時鋰離子能夠暢通地嵌入通道。否則,電池壽命就相應縮短。
為了保證石墨層中放電后留有部分鋰離子,就要嚴格限制放電終止最低電壓,也就是說鋰電池不能過放電。放電終止電壓通常為3.0V/節,最低不能低于2.5V/節。電池放電時間長短與電池容量、放電電流大小有關。
電池放電時間(小時)=電池容量/放電電流。鋰電池放電電流(mA)不應超過電池容量的3倍。(如1000mAH電池,則放電電流應嚴格控制在3A以內)否則會使電池損壞。
鋰電池的保護電路
由兩個場效應管和專用保護集成塊S--8232組成,過充電控制管FET2和過放電控制管FET1串聯于電路,由保護IC監視電池電壓并進行控制,當電池電壓上升至4.2V時,過充電保護管FET1截止,停止充電。
為防止誤動作,一般在外電路加有延時電容。當電池處于放電狀態下,電池電壓降至2.55V時,過放電控制管FET1截止,停止向負載供電。過電流保護是在當負載上有較大電流流過時,控制FET1使其截止,停止向負載放電,目的是為了保護電池和場效應管。

3.7V鋰電池充電電路(一)
原理:采用恒定電壓給電池充電,確保不會過充。輸入直流電壓高于所充電池電壓3伏即可。R1、Q1、W1、TL431組成精密可調穩壓電路,Q2、W2、R2構成可調恒流電路,Q3、R3、R4、R5、LED為充電指示電路。
隨著被充電池電壓的上升,充電電流將逐漸減小,待電池充滿后R4上的壓降將降低,從而使Q3截止,LED將熄滅,為保證電池能夠充足,請在指示燈熄滅后繼續充1—2小時。使用時請給Q2、Q3裝上合適的散熱器。

3.7V鋰電池充電電路(二)
輸入端為MiniUSB口
充電電壓不能超過8V。充電電流為1A,可以用安卓手機充電器充電。
充電時紅色指示燈亮,充滿電后綠色指示燈亮。

設計方法:

3.7V鋰電池充電電路(三)
電池是3.7v720mAh的,充電電路原理圖如下,恒流、限壓充電方式。

3.7V鋰電池充電電路(四)

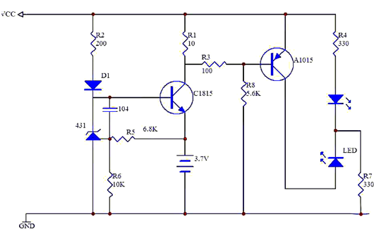
3.7V鋰電池自動充電電路
〈烜芯微/XXW〉專業制造二極管,三極管,MOS管,橋堆等,20年,工廠直銷省20%,上萬家電路電器生產企業選用,專業的工程師幫您穩定好每一批產品,如果您有遇到什么需要幫助解決的,可以直接聯系下方的聯系號碼或加QQ/微信,由我們的銷售經理給您精準的報價以及產品介紹
聯系號碼:18923864027(同微信)
QQ:709211280