場效應管電機驅動-H橋原理
所謂的H橋電路就是控制電機正反轉的。場效應管電機驅動:下圖就是一種簡單的H橋電路,它由2個P型場效應管Q1、Q2與2個N型場效應管Q3、Q3組成,所以它叫P-NMOS管H橋。
橋臂上的4個場效應管相當于四個開關, P型管在柵極為低電平時導通,電平時關閉; N型管在柵極為高電平時導通,低電平時關閉。場效應管是電壓控制型元件,柵極通過的電流幾乎為“零”。
正因為這個特點,在連接好下圖電路后,控制臂1置高電平( U=VCC)、控制臂2 置低電平(U=0 )時, Q1、Q4關閉,Q2、Q3導通,電機左端低電平,右端高電平,所以電流沿箭頭方向流動。設為電機正轉。

控制臂1置低電平、控制臂2置高電平時, Q2、Q3關閉,Q1、Q4導通,電機左端高電平,右端低電平,所以電流沿箭頭方向流動。設為電機反轉。

當控制臂1、2均為低電平時, Q1、Q2導通, Q3、Q4關閉,電機兩端均為高電平,電機不轉;
當控制臂1、2均為高電平時, Q1、Q2關閉, Q3、Q4導通,電機兩端均為低電平,電機也不轉,
所以,此電路有一個優點就是無論控制臂狀態如何(絕不允許懸空狀態),H 橋都不會出現“共態導通"(短路) ,很適合我們使用。
(另外還有4個N型場效應管的H橋,內阻更小,有共態導通現象,柵極驅動電路較復雜,或用專用驅動芯片,如MC33883 ,原理基本相似。)
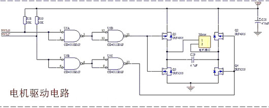
下面是由與非門CD4011組成的柵極驅動電路,因為單片機輸出電壓為0~5V ,而我們小車使用的H橋的控制臂需要0V或7.2V電壓才能使場效應管完全導通,PWM輸入0V或5V時,柵極驅動電路輸出電壓為0V或7.2V ,前提是CD4011電源電壓為7.2V。
故CD4011僅做“電壓放大”之用。之所以用兩級與非門是為了與MC33886兼容。

兩者結合就是下面的電路:調試時兩個PWM輸入端其中一個接地,另一個懸空(上拉置1 ) , 電機轉為正常。監視場效應管溫度,如發熱立即切斷電源檢查電路。CD4011的14引腳接7.2V。7引腳接地。

使用時單片機PWM輸出信號: 1路為PWM方波信號,另一路為高電平(置1)。反轉亦然。
〈烜芯微/XXW〉專業制造二極管,三極管,MOS管,橋堆等,20年,工廠直銷省20%,上萬家電路電器生產企業選用,專業的工程師幫您穩定好每一批產品,如果您有遇到什么需要幫助解決的,可以直接聯系下方的聯系號碼或加QQ/微信,由我們的銷售經理給您精準的報價以及產品介紹
聯系號碼:18923864027(同微信)
QQ:709211280