(一)
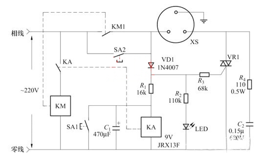
由一只雙向晶閘管構成的具有停電自鎖的電源開關電氣控制線路。該電路屬通用基本電路,既可以應用于電氣設備中,又可以設計成產品應用于對電源有要求的負載上。

所示電路主要由VR1、KA、KM、SA1、SA2、LED為核心構成。其中,VR1是一只雙向晶閘管,其容量應根據負載的情況選擇其型號。
KA的型號為JRX13F,是一只直流9V的小型繼電器,其有一組動合觸點用于控制交流繼電器線圈的供電。KM是一只220V的交流接觸器,其有一組動合觸點用于控制XS插座的供電。
SA1是一只動合型手動控制斷電開關。SA2是一只動合型起動開關。LED是一只紅色發光二極管,用于作為工作電源指示。
一、開機過程
當按下起動開關SA2后,AC220V電壓經VD1半波整流后的直流電壓分為多路加到有關電路。
(1)一路經R2電阻降壓限流,加到發光二極管LED正極,使其導通發光,以示電源接通。
(2)另一路經R3電阻降壓限流,加到VR1雙向晶閘管的觸發極,使其導通。
(3)第三路經R1電阻限流降壓、C1濾波后的電壓使繼電器KA線圈得電吸合,其動合觸點閉合后使KM線圈也得電吸合,其動合觸點KM1閉合后自鎖,為插座XS供電。
二、關機過程
當按下關機開關SA1后,等效于將KA繼電器線圈兩端短接,KA失電動合已閉合的觸點又斷開,KM線圈失電后,KM1觸點也斷開,從而使XS失電。
停電自鎖的電源開關電路圖(二)
該自鎖開關在供電正常時和普通按鈕開關的功能相同一旦停電又恢復供電后,電路能停止對負載供電,以防浪費和事故。

停電自鎖的電源開關電路圖(三)
該裝置的應用電路工作原理見下圖。
用LCE模塊構成的停電自鎖保護開關電路,在停電時能自鎖,當電路需要供電是地,可按動開關AN,(用電設備上的電源開關應閉合),此時用電器通電工作。
一旦停電,繼電器J的觸點j斷開,在電網恢復供電時,則整個供電回路不能自通。

〈烜芯微/XXW〉專業制造二極管,三極管,MOS管,橋堆等,20年,工廠直銷省20%,上萬家電路電器生產企業選用,專業的工程師幫您穩定好每一批產品,如果您有遇到什么需要幫助解決的,可以直接聯系下方的聯系號碼或加QQ/微信,由我們的銷售經理給您精準的報價以及產品介紹