由于鋰電池的充電特性。充電過程一般分為三個過程:
1、涓流充電階段(在電池過渡放電,電壓偏低的狀態下) 鋰電池一般在過渡放電之后,電壓會下降到3.0V以下。鋰電池內部的介質會發生一些物理變化,致使充電特性變壞,容量降低等。
在這個階段,只能通過涓涓細流緩慢的對鋰電池充電,是鋰電池內部的電介質慢慢的恢復到正常狀態。
2、恒流充電階段(電池從過放狀態恢復到了正常狀態) 在經過了涓流充電階段后,電池內部的電介質可以承受較大的充電電流,所以這個時候外部可以通過大一點的電流對鋰電池充電,以此縮短充電時間。
這個階段的充電電流一般靠充電管理IC外部的一個引腳外接一個電阻來決定。阻值大小則根據充電管理IC的datasheet上的公式來計算。
3、恒壓充電階段(已經充滿85%以上,在慢慢的進行補充) 在鋰電池的電容量達到了85%時候(約值),必須再次進入慢充階段。使電壓慢慢上升。最終達到鋰電池的最高電壓4.2V。
一般來說,鋰電池都有一個BAT的引腳輸出,這個BAT是連接到鋰電池端的。同時這個引腳也是鋰電池電壓檢測引腳。鋰電池充電管理IC通過檢測這個引腳來判斷電池的各個狀態。
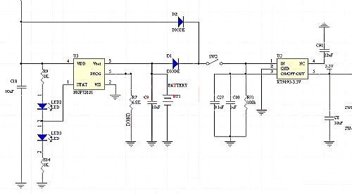
在實際的便攜式產品電路設計中,由于要求電池充電過程中,產品也要能夠正常適用。所以設計中采用以下電路方式實現才是正確的方式:

圖一 A210電源供電圖
外部電壓5V通過D2送到開關SW2, 同時通過充電管理IC MCP73831來送到鋰電池。SW2的左邊點電壓為5V-0.7V=4.3V。由于鋰電池的電壓不管在充滿電或者非充滿狀態的時候,都低于SW2左邊點電壓4.3V。所以D1是截止的。充電管理IC 正常對鋰電池充電。
假如不加二極管D2和D1, 后級LDO RT9193直接接在BAT引腳輸出上,則會是充電IC在通電的時候,會產生誤判。會出現接上5V的外接電源,但是鋰電池不會進行充電,充電管理IC的LED燈指示也不對。后級負載LDO也不會得到正常的輸入電壓(輸入電壓很小)。
在這種情況下,只要將充電管理IC的電壓輸入腳直接對BAT引腳短路連接一下,所有狀態又正常,充電能進行,后級負載LDO工作也正常。
這是由于充電管理IC在接上電的瞬間,要檢測BAT的狀態,將LDO的輸入引腳也連接到了BAT和鋰電池正極連接的支路中,會影響到BAT引腳的工作狀態,致使充電管理IC進入了涓流充電階段。
將BAT引腳和充電管理IC的電壓輸入短路連接一下,使BAT引腳的電壓強制性的升高,使充電管理IC判斷為鋰電池進入了恒流充電階段,所以輸出大電流。能夠驅動后級負載LDO等。
另外:為了提高電源的利用效率,D1和D2要選用壓降小的二極管。
如鍺二極管,肖特基二極管,MOSFET開關管。在需要電池切換的設計中,具有10mV正向壓降、沒有反向漏電流的二極管是設計人員的一個“奢求”。
但到目前為止,肖特基二極管還是最好的選擇,它的正向壓降介于300mV到500mV之間。但對某些電池切換電路,即使選擇肖特基二極管也不能滿足設計要求。
對于一個高效電壓轉換器來說,節省下來的那部分能量可能會被二極管的正向壓降完全浪費掉。為了在低電壓系統中有效保存電池能量,應該選擇功率MOSFET開關替代二極管。
采用SOT封裝、導通電阻只有幾十毫歐的MOSFET,在便攜產品的電流級別下可以忽略其導通壓降。
決定一個系統是否必需使用MOSFET來切換電源,最好對二極管導通壓降、MOSFET導通壓降和電池電壓進行比較,把壓降與電池電壓的比值看作效率損失。
例如,把一個正向壓降為350mV的肖特基二極管用來切換Li+電池(標稱值3.6V),損失則為9.7%,如果用來切換兩節AA電池(標稱值2.7V),損失為13%。
在低成本設計中,這些損失可能還可以接受。但是,當使用了高效率的DC-DC時,就要權衡DC-DC的成本和把二極管升級為MOSFET帶來的效率改善的成本。
選不選用肖特基二極管和MOSFET,還要考慮到產品上所用電池的放電特性。鋰電池的放電特性如下圖:

從上圖可以看出,鋰電池在常溫狀態下,消耗了90%的電量的時候,電壓還是會保持在3.5V左右,選擇一個好點的LDO器件. 那么在3.5V的時候,輸出電壓還是會穩定在3.3V。
從實際測試LDO RT9193來看,負載電阻在50歐姆,負載電流60mA的時候,輸入電壓和輸出電壓關系如下表所示:

可以看出,即使是鋰電池消耗了90%的電量的時候, LDO的輸出端依然可以穩定輸出3.3V.從圖一 A210的供電電路分析,加上硅二極管D1以后, LDO輸入電壓=3.5---0.7V=2.8V. 這樣只要模塊燒錄可以在2.4V左右工作的程序,硅二極管也可以在此電路中使用了。
不過, 從電路性能上來考慮, 使用鍺二極管或者肖特基二極管是最好的選擇。
具體采用什么電路設計,還需要根據自己的產品其他電路工作電壓范圍和特性, 成本等幾方面考慮。
電話:18923864027(同微信)
QQ:709211280
〈烜芯微/XXW〉專業制造二極管,三極管,MOS管,橋堆等,20年,工廠直銷省20%,上萬家電路電器生產企業選用,專業的工程師幫您穩定好每一批產品,如果您有遇到什么需要幫助解決的,可以直接聯系下方的聯系號碼或加QQ/微信,由我們的銷售經理給您精準的報價以及產品介紹