一、概述
共基極放大電路是三極管放大電路的另一組態,由于其密勒電容較小,在高頻段較為常用,用于擴展放大器的頻率特性(但由于增益帶寬積的限制,不是無限擴展的);但是其輸入阻抗較小,輸出阻抗高,是一種較難使用的電路,故需要配合射極跟隨器等電路使用。如在高頻接收機前級LNA中就是共射-共基電路組態。在設計過程來看,與共射極放大電路的設計流程基本相同。
二、電路原理
要想晶體管作為放大器來工作,那么就要設計其靜態工作點在放大區。形象的說法就是保證管內電流從基極流向射極、從集電極流向射極而不能調轉方向(對NPN管)。共基極放大電路同樣要滿足這個要求。

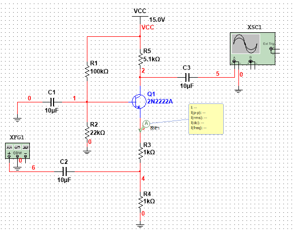
首先進行直流分析:共基極放大電路的直流通路和共射極放大電路基本相同,在設計的時候也類似進行設計。射極電位由R3和R4控制,基極電位由R1和R2計算,射極靜態電流是由基極電位和R3、R4共同決定的,集電極電位決定了輸出信號的中央,這影響著輸出信號的擺幅;此外,交流增益由R3和R5確定。
再進行交流分析:基極交流接地,故不存在交流信號,根據射極跟隨器原理,射極(上圖探針處)也不存在交流分量(實際上會存在一部分)。故在交流情況下,射極電流會以輸入信號的形式變化(iE=(VE-v4)/R3),進而影響集電極電流;再經過集電極取出時產生了放大效果。
共基極放大電路是同相放大器。
三、設計流程
確定供電電壓,按常用電壓即可;
確定射極電位和集射電流,進而確定基極電位和射極電阻;
射極電阻根據放大倍數分成兩個,中間接入交流耦合后的信號,并確定集電極電阻;基極電位通過電源分壓,并交流接地;
檢驗耗散功率等極限值。
四、削波失真分析
放大電路的取出端靜態點位為信號的中心,這決定了輸出信號的“初始位置”和信號的擺幅。對于輸出信號來說,上電源軌一般是電源電壓,下電源軌一般是地或射極電位。如共射極放大器的電源軌即滿足上述條件,而射極跟隨器的上電源軌是集電極電位,下電源軌是地,原因是若輸出信號大于集電極電位的話,集射電流會從射極流向集電極,這是不符合工作條件的。據此我們可以分析共基極放大電路的削波失真。
共基極放大電路的輸出信號中心在集電極電位,在上圖中為VCC-iE·R5;上電源軌是電源VCC,下電源軌是射極電位2V。按照設計,射極電流為1mA,那么集電極電位為15-5.1=9.9V,可見上擺幅余量為5.1V,下擺幅余量為9.9-2=7.9V,說明輸出信號最可能出現削峰失真。一般來說,將集電極電位設計在上下電源軌中央最能利用輸出范圍,或者根據輸出信號的最大幅值來改變上下擺幅余量。
五、應用
一般來說,共基極放大電路與共射極放大電路或射極跟隨器配合使用較好,或用于調諧放大的應用。由于其等效密勒電容較小,后級對前級影響較小,故頻率特性較共射極電路為好。
六、總結
共基極放大電路適用于高頻段,具體設計方法和共射極放大電路相比并無太多不同,常與共射極電路配合使用。
電話:18923864027(同微信)
QQ:709211280
〈烜芯微/XXW〉專業制造二極管,三極管,MOS管,橋堆等,20年,工廠直銷省20%,上萬家電路電器生產企業選用,專業的工程師幫您穩定好每一批產品,如果您有遇到什么需要幫助解決的,可以直接聯系下方的聯系號碼或加QQ/微信,由我們的銷售經理給您精準的報價以及產品介紹