該電路可對環境濕度進行檢測,通過控制加濕和干燥設備,使環境濕度始終保持在符合要求的范圍之內。
電路原理如圖下圖所示。


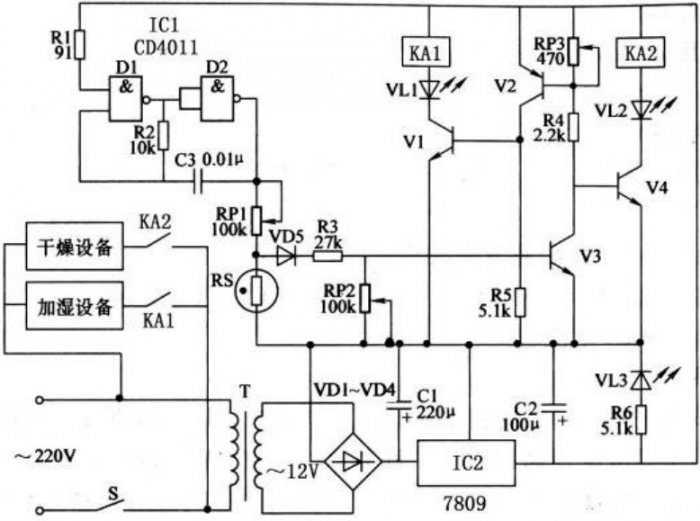
220V 交流市電通過 T 降壓、VD1~VD4 整流、C1 和 C2 濾波以及 IC1 穩壓后,得到 9V的直流電壓,為電路供電,VL3 為電源指示燈。由IC1 及 R1、R2 和 C3 構成一個振蕩電路 ,產生頻率為 2.5KHz 左右的脈沖信號,該信號經過 RP1、RS 分壓和 VD5 整流后,通過 R3加至 V3 的基極。當濕度變化時,會引起 RS 阻值的變化。當濕度減小時,RS 阻值增大,使V3 的基極電位上升而導通,進而使 V1 和 V2 導通、V4 截止,繼電器 KA1 吸合,驅動加濕設備工作,同時加濕指示 VL1 點亮;當濕度增大時,RS 阻值減小,使 V3 的基極電位下降而截止,進而使 V4 導通、V1 截止,繼電器 KA2 吸合,驅動干燥設備工作,同時干燥指示VL2 點亮。
這樣就克保證環境濕度控制在設定的數值,環境濕度由 RP1 來進行設定。同時,調整 RP2和 RP3,可對 V1、V2 和 V3 的工作靈敏度進行調節。
在元器件的選擇上,集成電路 IC1 選用 CD4011 型 2 輸入四與非門集成塊,其它型號還有 CC4011、MC14011等,也可使用其它功能相同的與非門電路;IC2 為三端集成穩壓器 7809,可選用 LM7809、CW7809 等型號;RS 選用通用型濕度傳感器,要求在濕度為 30%時,其阻值為 10MΩ左右 ;濕度為 50%時,其阻值小于 200KΩ;濕度為 90%時,其阻值為 10KΩ左右。三極管 V1 和V4選用NPN型三極管 8050,也可使用 9013或3DG12等國產三極管;V3 選用9014,或 3DG6;V2 選用 9012,或 3CG21。VD1~VD4 使用整流二極管 1N4007;VD5 選用 2AP9 或 2AP10鍺二極管;VL1~VL3 選用普通發光二極管。電阻R1~R6 選用 1/4W 金屬膜或碳膜電阻器。RP1~RP3 選用有機實芯電位器。C1 和 C2 選用耐壓為 16V 的鋁電解電容器;C3 選用瓷介電容器。KA1 和 KA2 選用線圈電壓為 6V 的微型繼電器,觸點容量根據加濕和干燥設備的功率來確定。
另外,電路安裝完成后,起動加濕設備工作,當濕度達到上限時,調整 RP1 和 RP3,使加濕設備停止工作;當濕度降低到下限值時,調整 RP2,使干燥設備開始工作。反復調整上述電位器,使設備工作可靠,同時不產生臨界振蕩,即調試完畢。
烜芯微專業制造二極管,三極管,MOS管,橋堆等20年,工廠直銷省20%,4000家電路電器生產企業選用,專業的工程師幫您穩定好每一批產品,如果您有遇到什么需要幫助解決的,可以點擊右邊的工程師,或者點擊銷售經理給您精準的報價以及產品介紹