一、電路功能概述
紅外二極管感應電路可以實現用手靠近紅外發射管和紅外接收管時,蜂鳴器發聲,LED燈點亮,手移開后立即停止發聲、LED燈熄滅,靈敏度非常高。該電路設計思路于銀行自動開門關門的生活場景,人走進銀行,門自動打開,離開后門自動關閉?;蛘哒f于肯德基等高檔餐廳的水龍頭,當手放在水龍頭下,水自動流出,離開后水自動關閉。該電路應用的生活場景非常多,是電路設計人員必須掌握的一種電路。
特別注意,本電路制作成功后,必須調試后才能達到相應的效果,只有掌握了紅外感應電路的工作原理后才能調試好相關的參數,所以工作原理是學習重點。
二、電路原理圖


三、原理圖工作原理
紅外感應電路的設計采用模擬電路中的電阻分壓取樣電路、紅外二極管感應電路、三極管電路、運算比較器組成的電壓比較電路等相關知識點,請制作者務必學習。
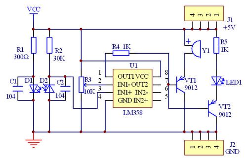
紅外感應電路由以紅外發射管VD1、紅外接收管VD2為核心的紅外感應電路,以可調電阻RP1、通用運算放大器LM358為核心的取樣比較電路,以三極管9012 VT1、VT2、蜂鳴器HA1、發光二極管LED1為核心元件的聲音輸出、顯示電路構成。
通上5V電源,紅外發射管VD1導通,發出紅外光(眼睛是看不見的),如果此時沒有用手擋住光,則紅外接收管VD2沒有接受到紅外光,紅外接收管VD2仍然處于反向截止狀態。紅外接收管VD2負極的電壓仍然為高電平,并送到LM358的3腳。
LM358的2腳的電壓取決于可調電阻RP1,只要調節可調電阻RP1到合適的時候(用萬用表測量LM358的2腳的電壓大概為2.5V左右),就能保證LM358的3腳的電壓大于LM358的2腳的電壓,根據比較器的工作原理,當V+ > V-的時候, LM358的1腳就會輸出高電平,并通過限流電阻R3送到PNP型三極管VT1、VT2的基極,致使三極管VT1、VT2截止,蜂鳴器HA1不發聲,發光二極管LED1熄滅。
當用手靠近紅外發射管VD1時,將紅外光檔住并反射到紅外接收管VD2上,紅外接收管VD2接受到紅外光,立刻導通,使得紅外接收管VD2負極的電壓急速下降,該電壓送到LM358的3腳上。
LM358的3腳電壓下降到低于2腳的電壓,根據比較器的工作原理,V+ < V-的時候, LM358的1腳就會輸出低電平,并通過限流電阻R3送到PNP型三極管VT1、VT2的基極,致使三極管VT1、VT2導通蜂鳴器HA1發聲,發光二極管LED1點亮。
通過以上調試步驟,可以實現當手移動到紅外發射管VD1和紅外接收管VD2的上面時,蜂鳴器發聲,發光二極管點亮。當手離開紅外發射管VD1和紅外接收管VD2的上面時,蜂鳴器停止發聲,發光二極管熄滅,產生了感應手的效果。
四、組裝及調試技巧
請根據紅外二極管感應電路的原理圖和PCB布局圖(如下圖),按照紅外發射電路、紅外接收電路、電壓取樣電路、電壓比較電路、報警電路、LED顯示電路的順序安裝。安裝前一定要學習紅外感應電路工作原理,并熟記電路原理圖, 以便正確安裝。

三、原理圖工作原理
紅外感應電路的設計采用模擬電路中的電阻分壓取樣電路、紅外二極管感應電路、三極管電路、運算比較器組成的。
紅外感應電路由以紅外發射管VD1、紅外接收管VD2為核心的紅外感應電路,以可調電阻RP1、通用運算放大器LM358為核心的取樣比較電路,以三極管9012 VT1、VT2、蜂鳴器HA1、發光二極管LED1為核心元件的聲音輸出、顯示電路構成。
通上5V電源,紅外發射管VD1導通,發出紅外光(眼睛是看不見的),如果此時沒有用手擋住光,則紅外接收管VD2沒有接受到紅外光,紅外接收管VD2仍然處于反向截止狀態。紅外接收管VD2負極的電壓仍然為高電平,并送到LM358的3腳。
LM358的2腳的電壓取決于可調電阻RP1,只要調節可調電阻RP1到合適的時候(用萬用表測量LM358的2腳的電壓大概為2.5V左右),就能保證LM358的3腳的電壓大于LM358的2腳的電壓,根據比較器的工作原理,當V+ > V-的時候, LM358的1腳就會輸出高電平,并通過限流電阻R3送到PNP型三極管VT1、VT2的基極,致使三極管VT1、VT2截止,蜂鳴器HA1不發聲,發光二極管LED1熄滅。
當用手靠近紅外發射管VD1時,將紅外光檔住并反射到紅外接收管VD2上,紅外接收管VD2接受到紅外光,立刻導通,使得紅外接收管VD2負極的電壓急速下降,該電壓送到LM358的3腳上。
LM358的3腳電壓下降到低于2腳的電壓,根據比較器的工作原理,V+ < V-的時候, LM358的1腳就會輸出低電平,并通過限流電阻R3送到PNP型三極管VT1、VT2的基極,致使三極管VT1、VT2導通蜂鳴器HA1發聲,發光二極管LED1點亮。
通過以上調試步驟,可以實現當手移動到紅外發射管VD1和紅外接收管VD2的上面時,蜂鳴器發聲,發光二極管點亮。當手離開紅外發射管VD1和紅外接收管VD2的上面時,蜂鳴器停止發聲,發光二極管熄滅,產生了感應手的效果。
四、組裝及調試技巧
請根據紅外二極管感應電路的原理圖和PCB布局圖(如下圖),按照紅外發射電路、紅外接收電路、電壓取樣電路、電壓比較電路、報警電路、LED顯示電路的順序安裝。安裝前一定要學習紅外感應電路工作原理,并熟記電路原理圖, 以便正確安裝。

圖中紅外發射管(左邊白色的)和紅外接收管(右邊黑色的)已經用黑電膠布把包好,包好后很難分清顏色。特別要說明的紅外接收管(右邊黑色的)是反向接法(負極接正電壓,正極接地),和穩壓二極管的接法一樣,可別接錯哦,下圖是焊接電路的反面走線。

如果制作、調試沒有成功,請從下面幾個方面進行檢修與調試:
1、觀察法:檢查每個元件是否安裝正確,特別要注意紅外發射二極管和紅外接收二極管的正負極,可調電位器的的引腳順序,LM358的引腳順序和三極管9012的引腳順序。
2、電阻法:根據原理圖檢查線路是否正常連通,可用萬用表檢測每條線路是否導通。電子初學者,焊接的線路多有虛焊、漏焊、假焊等情況,電路搭建錯誤,所以首先檢查每條線路是否焊接好,也就是電氣性能是否保證。
3、電阻法:檢測每處GND是否和電源負極接頭是否連通;檢測每處VCC是否和電源接頭是否連通。
4、以上檢測沒有問題的情況下,可以用黑電膠布把紅外發射管和紅外接收管包好,只留下頂端,請參考實物圖。
5、紅外發射電路的檢修。紅外發射電路發射的紅外光,人的肉眼是看不見的,但是可以用手機的照相功能看見紅外光。檢修過程中可以借助于手機的照相機功能查看紅外發光電路是否正常。主要查看限流電阻的阻值和紅外發光二極管的正負極性是否安裝正確。
6、紅外接收電路的檢修。主要用萬用表測紅外接收二極管的負極,觀察當用手放到紅外發射管時的電壓值(是否為低電平)和當手移開紅外接收管上面時的電壓值(是否為高電平)。因為火中含有大量的紅外光,因此可以用打火機打火(模擬紅外光的照射)檢查紅外接收電路是否正常。
7、電壓取樣電路的檢修。主要是測試可調電阻RP1的第三腳電壓值是否在2.5V左右,旋轉可調電阻時電壓值是否可變。
8、電壓比較電路的檢修。主要用萬用表測LM358的1腳電壓,觀察當用手放到紅外發射管時LM358的1腳的電壓值(是否為低電平)和當手移開紅外接收管上面時LM358的1腳的電壓值(是否為高電平)。
9、報警電路、LED顯示電路的檢修??捎秒娫吹刂苯蛹釉赩1、V2的基極,看看是否報警和LED點亮。損壞的元件可能是9012和發光二極管。
經過以上步驟的檢查、檢測后,基本上可以排除故障,可以實現當用手放到紅外發射管和紅外接收管上面時,蜂鳴器報警,LED燈亮;當用手移開紅外發射管和紅外接收管上面時,蜂鳴器停止報警,LED熄滅。
烜芯微專業制造二極管,三極管,MOS管,橋堆等20年,工廠直銷省20%,4000家電路電器生產企業選用,專業的工程師幫您穩定好每一批產品,如果您有遇到什么需要幫助解決的,可以點擊右邊的工程師,或者點擊銷售經理給您精準的報價以及產品介紹
烜芯微專業制造二極管,三極管,MOS管,橋堆等20年,工廠直銷省20%,4000家電路電器生產企業選用,專業的工程師幫您穩定好每一批產品,如果您有遇到什么需要幫助解決的,可以點擊右邊的工程師,或者點擊銷售經理給您精準的報價以及產品介紹