感應開關是指人體紅外智能感應開關,是一種當有人從紅外感應探測區域經過而自動啟動的開關。
1.什么是感應開關

感應開關主要包括,紅外線感應開關、微波感應開關、超聲波感應開關、壓電感應開關、電磁感應開關、電容感應開關等。
人體感應開關:它是基于紅外線技術的自動控制產品,當有人進入感應范圍時,專用傳感器探測到人體紅外光譜的變化,會自動接通負載,如果人不離開感應范圍,負載將持續接通;當人離開后,延時自動關閉負載。
紅外感應開關:通常主要用于公共場所的路燈開關自動控制,該開關由紅外線探測電路、紅外信號處理電路、信號輸出控制開關電路、電源電路幾主要部分組成。
2.感應開關原理
感應開關包含紅外信號處理集成主要完成紅外信號的處理,電路的電源按各部分電路的要求對設計電路中各分電路分開進行單獨供電,保證電路的穩定性能,紅外感應開關具有探測距離遠,適用范圍廣泛,抗干擾能力強,工作性能穩定的優點。
3.感應開關作用
全自動人體紅外線感應開關適用范圍產品適用于走廊、樓道、倉庫、車庫、地下室、洗手間等場所的自動照明、抽風等用途。真正體現樓宇智能化及物業管理的現代化。
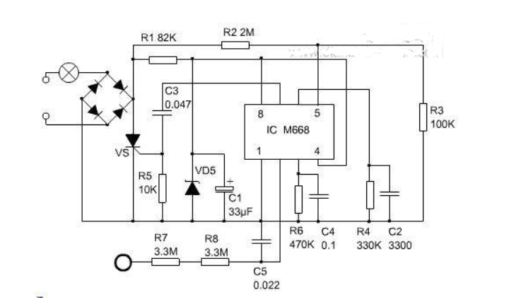
感應開關叫觸摸開關,觸摸開關按開關原理分類有電阻式觸摸開關和電容式觸摸開關,這兩種開關的實質都是通過人體與大地構成回路,產生電流觸發可控硅工作。

有關觸電的問題,它的電流比常用的測電筆電流還小,圖R7R8旁邊的那個圓就表示觸點,可以看到220v電壓經過6.6M電阻限流后通過人體,測電筆是經過4M限流已經很安全了,這么小的電流觸發開關動作,就需要電路特靈敏,會造成觸摸感應面板工作不穩定,在潮濕,強干擾環境下容易誤動作。
觸摸感應面板目前主流的技術是采用電容感應技術來實現。因為手指在感應盤上帶來的電容變化極小,而且隨著隔離的絕緣面板厚度增加,電容的大小會成指數降低。大概隔5mm的鋼化玻璃后,人的手指觸摸只能帶來不到0.5PF的電容變化。對于這樣微小的測量量,濕度、溫度的變化、電磁干擾、電源干擾等都會極大的影響電路的工作結果。
烜芯微專業制造二極管,三極管,MOS管,橋堆等20年,工廠直銷省20%,4000家電路電器生產企業選用,專業的工程師幫您穩定好每一批產品,如果您有遇到什么需要幫助解決的,可以點擊右邊的工程師,或者點擊銷售經理給您精準的報價以及產品介紹
烜芯微專業制造二極管,三極管,MOS管,橋堆等20年,工廠直銷省20%,4000家電路電器生產企業選用,專業的工程師幫您穩定好每一批產品,如果您有遇到什么需要幫助解決的,可以點擊右邊的工程師,或者點擊銷售經理給您精準的報價以及產品介紹