LED 技術推動了照明領域的一場革命。結合小型、低功耗、高可靠性和低成本,使得照明可以在不可能用白熾燈或熒光燈技術的地方實施。因此,LED 照明在辦公室、家庭甚至在我們的車上激增。
目前固態照明方案的主要缺點不是 LED 本身,而是提供照明能量的電源。這些開關電源(SMPS)的預期壽命比 LED 短得多,這主要是因為它們所含的磁性元件和電解電容器的使用壽命。此外,含有風扇等有源冷卻設備的開關電源尤其易受早期故障的影響。另一個缺點是 SMPS 通常體積龐大,是電磁干擾(EMI)的主要來源。考慮到它們的尺寸和通常有限的照明安裝空間,它們不太可能與 LED 安裝在相同的 PCB 上,因此需要互連和引線,這是另一個潛在的故障來源。
然而,電力技術和拓撲的最新進展包括交流直接驅動(DACD)電源方案的出現。這種新的方法完全無需傳統的 SMPS,在成本、體積、使用壽命和可靠性方面提供多種優勢 - 然而,并不是所有的 DACD 方案都是相同的。
DACD 拓撲
所有 DACD 方案的共同之處是輸入整流橋,使用經典的 4 個二極管配置,將 50/60 Hz 輸入交流波形校正為 100/120 Hz 半正弦波。峰值幅值從 110 V 交流輸入的 155 V 左右變化到 230 V 交流輸入的 325 V,但原理保持不變。
用于 LED 驅動的 DACD 拓撲通常分為兩種配置,每一種都各有優缺點。


圖 1:典型的 DACD 拓撲及其主要的特點
這兩種方法都支持采用單板方案,而不是 SMPS 方案所需的雙板方案。分流型 DACD 采用單片集成電路,降低了物料單(BoM)成本。它還具有易于擴展的優點,但散熱性能相對較差。
相比之下,旁路類型傾向于使用多個集成電路,因而導致更高的 BOM 成本。而這種方法更適合于需要許多 LED 串的應用。與分流法相比,雖然擴展性有限,但電氣性能更好,總諧波失真(THD)通常小于 10%,而分流法為 30%左右。
雖然與傳統的開關電源法相比,這些 DACD 法是個顯著進步,但它們并不是驅動基于 LED 的現代應用的完全理想的方案。目前市場上有許多基于 IC 的 DACD 方案,但這些方案在穩壓、散熱性能、耐浪涌性能、調光能力和成本方面都可改進。


圖 2:基本工作波形和電路圖
圖 2 顯示了 DACD 方案的基本工作模式。當交流線路電壓通過半正弦時,IC 內的開關指示電流(ILEDn)照亮每個 LED。但這種線性開關法有一個主要的缺點,即高 THD。
最新的好方法
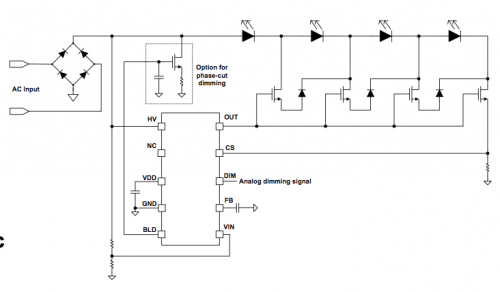
最新的 DACD 方案之一是 NCL30170。基于分流拓撲,它提供了前述的這種方法的所有優點,包括:是單個 IC 方案,具有較低的 BoM 成本和易于擴展功率。但這種新方案的一個獨特特性是能夠驅動多個外部 MOSFET 開關,從而支持連接多個 LED 串;NCL30170 是市場上首個能夠這樣做的產品。因此,功率可從 10W 擴展到 200 W,連接的 LED 串的總數和外部開關僅受最高功率水平的限制。


圖 3:NCL30170 是單輸出、多串、分流 DACD 方案
在大多數應用中,盡管電源電壓波動,但 LED 亮度保持不變是很重要的。通常,DACD 驅動器能夠實現±10%的穩壓 - 新器件達到±1%,這是非常顯著的提升,從而確保連接 LED 的持續光輸出。
NCL30170 用一種專有的方法來調節電流,而不是用于傳統 DACD 方案的線性方法。電壓觸發點保持不變,但以這樣一種方式調節電流使其不再是一個階梯形狀,從而產生平滑的正弦波電流(如圖 4 右圖所示),導致低于 10%的極佳的 THD 水平。


Conventional Shunt Type:傳統的分流類型
Stepped input current:階梯式的輸入電流
Sine input current:正弦輸入電流
圖 4:專有的電流平滑 / 整形提供平滑的正弦波形
除了極佳的 THD,NCL30170 還提供領先行業的功率因數校正(PFC)性能,超過 0.98。
有效調光的重要性
在許多應用中,能進行 LED 調光很重要,可通過脈寬調制(PWM)技術(通常稱為切相)或模擬控制來實現。PWM 提供寬范圍的調光能力,但也有明顯的缺點,包括閃爍,這已被證明會導致處于這種視線環境的人頭痛。高電平的 PWM 調光也會導致室內應用中尤其不受歡迎的可聞噪聲。
雖然許多 DACD 方案可調低到 10%,NCL30170 能夠提供 5%的模擬調光,從而滿足具有挑戰性的現代應用的需要。該器件在整個調光范圍內保持穩壓,從而確保即使在低功率下,從 LED 發出的光仍然保持不變。
對于使用 TRIAC 的切相調光,NCL30170 強大的 PWM 性能確保基于它的照明方案非常適合于改裝應用。
總結
LED 照明在當今照明方案中占很大比例。由于現代應用的低功耗、低成本和小尺寸要求,這比例將增長;用更加靈活和通用的 LED 照明改裝舊的白熾燈裝置也將是未來增長的重要推動力。
直到最近,SMPS 一直被用于為 LED 裝置供電,但存在耐用性和使用壽命的問題,而且體積龐大,使在受限空間安裝 LED 方案變得復雜和受限。
最近,DACD 已成為一種為 LED 串供電的可行技術。這項技術解決了 SMPS 的許多缺點,特別是耐用性和使用壽命、大小和成本,且未來將大大促進更多的 LED 照明裝置。
烜芯微專業制造二極管,三極管,MOS管,橋堆等20年,工廠直銷省20%,4000家電路電器生產企業選用,專業的工程師幫您穩定好每一批產品,如果您有遇到什么需要幫助解決的,可以點擊右邊的工程師,或者點擊銷售經理給您精準的報價以及產品介紹
烜芯微專業制造二極管,三極管,MOS管,橋堆等20年,工廠直銷省20%,4000家電路電器生產企業選用,專業的工程師幫您穩定好每一批產品,如果您有遇到什么需要幫助解決的,可以點擊右邊的工程師,或者點擊銷售經理給您精準的報價以及產品介紹