分享一個三極管與繼電器電流切換電路,此電路可以應用在車床,馬達控制,風扇控制,制冷設備控制等等。

一.工作原理如下:
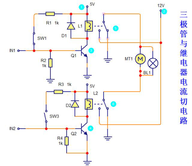
1.通過以下圖可以看出此電路由2只NPN三極管、2只繼電器、負載由MT1(馬達)、BL1(燈泡)組成,電路供電采用5V進行,另外負載供電采用12V 。

2.當SW1閉合時電路中Q1導通,此刻繼電器L1導通,常閉變為常開給馬達提供一個正向電壓,另外SW3斷開所以Q2是截止的,所以L2繼電器不導通,觸頭處于常閉狀態接地,所以燈泡亮馬達會正向轉。

3.當SW1斷開時電路中Q1截止,此刻繼電器L1不導通,L1繼電器處于常閉狀態(接地),另外SW3閉合所以Q2是導通的,所以L2繼電器導通,觸頭處于常開狀態(供電),所以燈泡亮馬達會反向轉。

4.當SW1&SW3閉合時Q1&Q2全部導通此刻繼電器L1&L2全部導通,兩個繼電器處于常開狀態(供電)這樣馬達與燈泡兩部都是12V沒有壓差,這樣就沒有電流,所以燈泡亮馬達都不會工作。
