三極管繼電器延時吸合電路及原理
三極管繼電器延時吸合電路是 三極管組成的繼電器延時吸合電路。剛接通電源時,16μF電容上電壓為零,兩個三極管都截止,繼電器不動作。隨著16μF電容的充電,過一段時間后,其上電壓達到高電平,兩個三極管都導通,繼電器延時吸合。延時時間可達60s。延時的時間長短可通過10MΩ電阻來調節。如圖是晶體管組成的繼電器延時吸合電路。剛接通電源時,16μF電容上電壓為零,兩個三極管都截止,繼電器不動作。隨著16μF電容的充電,過一段時間后,其上電壓達到高電平,兩個三極管都導通,繼電器延時吸合。延時時間可達60s。延時的時間長短可通過10MΩ電阻來調節。 挺方便的。
三極管變色閃光燈電路圖與多諧振蕩器原理
在多諧振蕩器兩只三極管得 集電極分別接上發光管, 發光管就能夠依多諧振蕩器得 周期進行交替閃爍, 此電路用途廣泛, 可用與家居裝飾等!
電路工作原理
本電路采用高增益pnp型鍺管vt3, vt4組成多諧振蕩器, 有兩級反相器首尾連接, 級間利用電容c3, c4耦合, 其工作周期為1s!
元件選擇與調試


無穩態多諧振蕩器是一種簡單的振蕩電路。它不需要外加激勵信號就便能連續地、周期性地自行產生矩形脈沖.該脈沖是由基波和多次諧波構成,因此稱為多諧振蕩器電路。多諧振蕩器可以由三極管構成,也可以用555或者通用門電路等來構成。用兩只三極管組成的多諧振蕩器,通常叫做三極管無穩態多諧振蕩器。
在本例中我們將用兩只三極管制作一個多諧振蕩器,并用它驅動兩只不同顏色的發光二極管。在制作完成時,我們能看到兩只發光二極管交替點亮,并且我們可以通過調整電路的參數來調整發光管點亮的時間。
三極管多諧振蕩器的電路原理圖:

下面我們將簡要分析該電路的工作原理:
上圖所示為結型晶體管自激或稱無穩態多諧振蕩器電路。它基本上是由兩級RC藕合放大器組成,其中每一級的輸出藕合到另一級的輸入。各級交替地導通和截止,每次只有一級是導通的。
從電路結構上看,自微多諧振蕩器與兩級Rc正弦振蕩器是相似的,但實際上卻不同。正弦振蕩器不會進入截止狀態.而多諧振蕩器卻會進入截止狀態。這是借助于Rc耦合網絡較長的時間常數來控制的。盡管在時間上是交替的,可是這兩級產生的都是矩形波輸出。所以多諧振蕩器的輸出可取自任何一級。
電路上電時,Vcc加到電路,由于兩只三極管都是正向偏置的故他們處于導通狀態,此外,還為藕合電容器Cl和C2充電到近于Vcc電壓。充電的路徑是由接地點經過晶體管基極,又通過電容器而至Vcc電源。還有些充電電流是經過R1和R2的,從而導致正電壓加在基極上,使晶體管導電量更大,因而使兩級的集電極電壓下降。
兩只晶體管不會是完全相同的,因此,即使兩級用的是相同型號的晶體管和用相同的元件值,一個晶體管也會比另一個起始導電量稍微大些。
假定Ql的導電量稍大些,由于Ql的電流大,它的集電集電壓下降就要比Q2的快些。結果,被通過電阻器R2放電的電容器C2藕臺到Q2基極的電壓就要比由C1和Rl藕合到Ql基極的電壓負值更大些。這就使得Q2的導電量減少,而它的集電極電壓則相應地增高了。

Q2集電極升高的電壓,是作為正電壓藕合回Ql基極的。這樣,Q1導電更多,從而引起它的集電極電壓進一步下降,由于C2還在放電。故驅使Q2的基極電壓向負的增大。這個過程繼續到最終Q2截止,而Ql在飽和狀態下導通為止。此時,電容器C2仍然通過電阻器R對接地點放電。Q2級保持截止直至C2已充分放電使得Q2的基極電壓超過截止值為止。然后Q2開始導通,這樣就開始了多諧振蕩器的第二個半周。
由于Q2開始導通,它的集電極電壓就開始下降,導致電容器Cl通過電阻器Rl開始放電,這樣,加到Q1基集的是負電壓。Q1傳導的電流因此而減小,并引起Ql集電極電壓升高。這是作為正電壓藕合到Q2基極的,于是Q2傳導的電流就更大。就象前半周的工作一樣,這是起著正反饋作用的,并持續到Ql截止,Q2在飽和狀態下導通為止。Q2保留在截止狀態,直至C1已充分放電,Ql開始脫離截止狀態為止。此時,完整的周期再次開始。
好一級導通時間的長短,取決于另一級截止的時間。也就是取決于C1Rl和C2R2的時間常數RC。時間常數越小轉換作用也就越快,因此多諧振蕩器的輸出頻率就越高。就上述的電路來說,兩個RC網絡的時間常數相同,兩個晶體管的導通和截止周期是相等的,故稱之為對稱的自微多諧振蕩器。
當然我們也可以調整C1R1和C2R2不等,使得兩只三極管的導通時間不同。
在明白了多諧振蕩器的基本原理后,我們就可以利用這個電路控制兩個發光二極管交替的閃爍了。
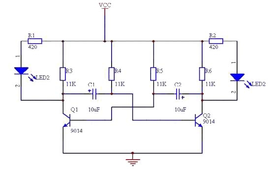
我們可以把Q1和Q2的集電極作為振蕩器的輸出驅動兩個發光管。具體的電路如下:

R1、R2分別為發光二極管D1和D2的限流電阻,這里為420歐姆,取值越小LED將越亮。R3和R3取值11K。
每個燈點亮的時間可以通過對R4*C1,R5*C2用公式T=0.693*R*C計算導通時間得到。讀者可以取不同的值得到不同閃爍的頻率,兩邊的點亮時間可以不同。
烜芯微專業制造二極管,三極管,MOS管,橋堆等,20年,工廠直銷省20%,1500家電路電器生產企業選用,專業的工程師幫您穩定好每一批產品,如果您有遇到什么需要幫助解決的,可以直接聯系上方的聯系號碼或加QQ,由我們的銷售經理給您精準的報價以及產品介紹
烜芯微專業制造二極管,三極管,MOS管,橋堆等,20年,工廠直銷省20%,1500家電路電器生產企業選用,專業的工程師幫您穩定好每一批產品,如果您有遇到什么需要幫助解決的,可以直接聯系上方的聯系號碼或加QQ,由我們的銷售經理給您精準的報價以及產品介紹