關斷單向可控硅的方式有兩種:其中一種是眾所周知的,就是可控硅的陽極電位低于陰極電位或陽極電流小于維持電流時,可由導通轉為關斷。別一種則是將可控硅的控制極對地短路,也可以將其關斷。單向可控硅具有一觸即發實現自鎖的功能。本人利用它的這個特性制作了下面這款簡單的紅外遙控開關電路,如圖1所示。


一、工作原理
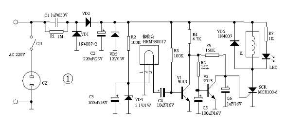
220V交流電壓經電容C1降壓,VD1、VD2、C2整流濾波,VD3穩壓后輸出12V直流電壓給本電路供電用。12V直流電壓再經R2、VD4、C3進一步穩壓濾波后供紅外接收頭HRM作電源用。
開啟過程:靜態時脈沖放大管外于飽和狀態,集電極輸出0.1V低電平,此時可控硅觸發電路不工作。瞬間按遙控器(各類彩電、VCD遙控器均可),接收頭接收到紅外遙控信號,其輸出端輸出解調后的序列指令脈沖,經V1放大信號分成兩路:一路經R6對C6進行充電,別一路經R5對C5進行充電,由于C5的容量遠大于C6,所以充電速度較慢,不能使V2導通,而C6上充得的瞬間脈沖電壓足以使可控硅SCR觸發導通,繼電器K得電,常開觸點CJ1閉合,插座CZ中的負載得電工作。LED作工作狀態指示用。
關閉過程:再次按遙控器按鍵超過3秒時,C5上充得的電壓足使V2由截止進入導通狀態,從而可將可控硅控制極對地短路,可控硅被關斷,繼電器失電,觸電斷開,負截停止工作。隨后C5上充得的電壓很快通過R5、V1的集電極、發射極對地放電,電路進入等待狀態。
二、元件作用與參數選擇
1.電路中采用的一體化紅外接收頭型號為HRM380017,它可接收各類遙控發射的紅外遙控信號,并輸出解調后的序列指令脈沖信號。讀者可以根據條件選擇其他不同類型的紅外接收頭,其功能大都相同,相互間可以互換,但管腳排列會有所不同,注意不要將接收頭電源端和接地端接錯,否則極易造成接收頭損壞。22.為V2可靠地由截止狀態進入飽和導通狀態,保證可控硅被關斷R5必須滿足R5的阻值小于V2的β與繼電器線圈阻值的乘積,否則將不能關斷可控硅。本電路中的繼電器型號為JZC-23F,其線圈阻值約為400Ω,那么按照要求R5不得大于10KΩ(設V2的β=100)。
3.單向可控硅可選擇MCR100-6,其最大工作電流(1A)和最高工作電壓(600V)完全能滿足本電路的需要,控制極電流在10μA-30μA之間,故觸發靈敏度很高。在制作過程中會發現即使省略C6,可控硅仍可正常觸發和關斷,但此電路抗干擾性將變差,極易受到外界干擾而使可控硅出現誤導通,所以C6絕不可省略。
4.若發現關斷可控硅所需時間偏長,那么可通過適當減小C5的容值進行調節。
烜芯微專業制造二極管,三極管,MOS管,橋堆等20年,工廠直銷省20%,4000家電路電器生產企業選用,專業的工程師幫您穩定好每一批產品,如果您有遇到什么需要幫助解決的,可以點擊右邊的工程師,或者點擊銷售經理給您精準的報價以及產品介紹
烜芯微專業制造二極管,三極管,MOS管,橋堆等20年,工廠直銷省20%,4000家電路電器生產企業選用,專業的工程師幫您穩定好每一批產品,如果您有遇到什么需要幫助解決的,可以點擊右邊的工程師,或者點擊銷售經理給您精準的報價以及產品介紹