什么是MOS管
MOS管是金屬 (metal) — 氧化物 (oxide) — 半導體 (semiconductor) 場效應晶體管,或者稱是金屬 — 絕緣體 (insulator) — 半導體。MOS管的source和drain是可以對調的,他們都是在P型backgate中形成的N型區。在多數情況下,這個兩個區是一樣的,即使兩端對調也不會影響器件的性能,這樣的器件被認為是對稱的。
雙極型晶體管把輸入端電流的微小變化放大后,在輸出端輸出一個大的電流變化。雙極型晶體管的增益就定義為輸出輸入電流之比 (beta) 。另一種晶體管叫做場效應管 (FET) ,把輸入電壓的變化轉化為輸出電流的變化。FET的增益等于它的transconductance, 定義為輸出電流的變化和輸入電壓變化之比。市面上常有的一般為N溝道和P溝道,而P溝道常見的為低壓MOS管。
場效應管通過投影一個電場在一個絕緣層上來影響流過晶體管的電流。事實上沒有電流流過這個絕緣體,所以FET管的GATE電流非常小。最普通的FET用一薄層二氧化硅來作為GATE極下的絕緣體。這種晶體管稱為金屬氧化物半導體 (MOS) 晶體管,或金屬氧化物半導體場效應管 (MOSFET) 。因為MOS管更小更省電,所以他們已經在很多應用場合取代了雙極型晶體管。
MOS管優勢
1、可應用于放大,由于場效應管放大器的輸入阻抗很高,因此耦合電容可以容量較小,不必使用電解電容器。
2、很高的輸入阻抗非常適合作阻抗變換,常用于多級放大器的輸入級作阻抗變換。
3、可以用作可變電阻
4、可以方便地用作恒流源
5、可以用作電子開關
6、在電路設計上的靈活性大,柵偏壓可正可負可零,三極管只能在正向偏置下工作,電子管只能在負偏壓下工作;另外輸入阻抗高,可以減輕信號源負載,易于跟前級匹配。
MOS管結構原理圖解
結構和符號 (以N溝道增強型為例) —— 在一塊濃度較低的P型硅上擴散兩個濃度較高的N型區作為漏極和源極,半導體表面覆蓋二氧化硅絕緣層并引出一個電極作為柵極。

其他MOS管符號

工作原理(以N溝道增強型為例)

VGS=0時,不管VDS極性如何,其中總有一個PN結反偏,所以不存在導電溝道
VGS=0,ID=0
VGS必須大于0,管子才能工作

VGS>0時,在Sio2介質中產生一個垂直于半導體表面的電場,排斥P區多子空穴而吸引少子電子。當VGS達到一定值時P區表面將形成反型層把兩側的N區溝通,形成導電溝道。
VGS>0 → g吸引電子 → 反型層 → 導電溝道
VGS↑ → 反型層變厚 → VDS↑ → ID↑

VGS ≥ VT時而VDS較小時:VDS↑ → ID↑
VT:開啟電壓,在VDS作用下開始導電時的VGS,VT = VGS — VDS

VGS 》0且VDS增大到一定值后,靠近漏極的溝道被夾斷,形成夾斷區。
VDS↑ → ID不變
MOS管三個極判定方法
mos管的三個極分別是:G(柵極),D(漏極)s(源及),要求柵極和源及之間電壓大于某一特定值,漏極和源及才能導通。

1、判斷柵極G
MOS驅動器主要起波形整形和加強驅動的作用:假如MOS管的G信號波形不夠陡峭,在點評切換階段會造成大量電能損耗其副作用是降低電路轉換效率,MOS管發燒嚴峻,易熱損壞MOS管GS間存在一定電容,假如G信號驅動能力不夠,將嚴峻影響波形跳變的時間。
將G-S極短路,選擇萬用表的R×1檔,黑表筆接S極,紅表筆接D極,阻值應為幾歐至十幾歐。若發現某腳與其字兩腳的電阻均呈無限大,并且交換表筆后仍為無限大,則證實此腳為G極,由于它和另外兩個管腳是絕緣的。
2、判斷源極S、漏極D
將萬用表撥至R×1k檔分別丈量三個管腳之間的電阻。用交換表筆法測兩次電阻,其中電阻值較低(一般為幾千歐至十幾千歐)的一次為正向電阻,此時黑表筆的是S極,紅表筆接D極。因為測試前提不同,測出的RDS(on)值比手冊中給出的典型值要高一些。
3、丈量漏-源通態電阻RDS(on)
在源-漏之間有一個PN結,因此根據PN結正、反向電阻存在差異,可識別S極與D極。例如用500型萬用表R×1檔實測一只IRFPC50型VMOS管,RDS(on)=3.2W,大于0.58W(典型值)。
4、測試步驟
MOS管的檢測主要是判斷MOS管漏電、短路、斷路、放大。假如有阻值沒被測,MOS管有漏電現象,具體步驟如下:
把連接柵極和源極的電阻移開,萬用表紅黑筆不變,假如移開電阻后表針慢慢逐步退回到高阻或無限大,則MOS管漏電,不變則完好。然后一根導線把MOS管的柵極和源極連接起來,假如指針立刻返回無限大,則MOS完好。把紅筆接到MOS的源極S上,黑筆接到MOS管的漏極上,好的表針指示應該是無限大。
用一只100KΩ-200KΩ的電阻連在柵極和漏極上,然后把紅筆接到MOS的源極S上,黑筆接到MOS管的漏極上,這時表針指示的值一般是0,這時是下電荷通過這個電阻對MOS管的柵極充電,產生柵極電場,因為電場產生導致導電溝道致使漏極和源極導通,故萬用表指針偏轉,偏轉的角度大,放電性越好。
MOS管的應用領域
1、工業領域、步進馬達驅動、電鉆工具、工業開關電源
2、新能源領域、光伏逆變、充電樁、無人機
3、交通運輸領域、車載逆變器、汽車HID安定器、電動自行車
4、綠色照明領域、CCFL節能燈、LED照明電源、金鹵燈鎮流器
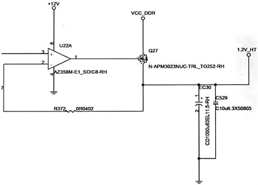
MOS管降壓電路
圖中Q27是N溝道MOS管,U22A的1腳輸出高電平時Q27導通,將VCC—DDR內存電壓降壓,得到1.2V—HT總線供電,而U22A的1腳輸出低電平時Q27截止,1.2V_HT總線電壓為0V。

烜芯微專業制造二極管,三極管,MOS管,橋堆等20年,工廠直銷省20%,4000家電路電器生產企業選用,專業的工程師幫您穩定好每一批產品,如果您有遇到什么需要幫助解決的,可以點擊右邊的工程師,或者點擊銷售經理給您精準的報價以及產品介紹