熱電偶與熱電阻均屬于溫度測量中的接觸式測溫,盡管其作用相同都是測量物體的溫度,但是他們的原理與特點卻不盡相同。
首先,介紹一下熱電偶,熱電偶是溫度測量中應用最廣泛的溫度器件,他的主要特點就是測吻范圍寬,性能比較穩定,同時結構簡單,動態響應好,更能夠遠傳4-20mA電信號,便于自動控制和集中控制。熱電偶的測溫原理是基于熱電效應。將兩種不同的導體或半導體連接成閉合回路,當兩個接點處的溫度不同時,回路中將產生熱電勢,這種現象稱為熱電效應,又稱為塞貝克效應。閉合回路中產生的熱電勢有兩種電勢組成;溫差電勢和接觸電勢。溫差電勢是指同一導體的兩端因溫度不同而產生的電勢,不同的導體具有不同的電子密度,所以他們產生的電勢也不相同,而接觸電勢顧名思義就是指兩種不同的導體相接觸時,因為他們的電子密度不同所以產生一定的電子擴散,當他們達到一定的平衡后所形成的電勢,接觸電勢的大小取決于兩種不同導體的材料性質以及他們接觸點的溫度。目前國際上應用的熱電偶具有一個標準規范,國際上規定熱電偶分為八個不同的分度,分別為B,R,S,K,N,E,J和T,其測量溫度的最低可測零下270攝氏度,最高可達1800攝氏度,其中B,R,S屬于鉑系列的熱電偶,由于鉑屬于貴重金屬,所以他們又被稱為貴金屬熱電偶而剩下的幾個則稱為廉價金屬熱電偶。熱電偶的結構有兩種,普通型和鎧裝型。普通性熱電偶一般由熱電極,絕緣管,保護套管和接線盒等部分組成,而鎧裝型熱電偶則是將熱電偶絲,絕緣材料和金屬保護套管三者組合裝配后,經過拉伸加工而成的一種堅實的組合體。但是熱電偶的電信號卻需要一種特殊的導線來進行傳遞,這種導線我們稱為補償導線。不同的熱電偶需要不同的補償導線,其主要作用就是與熱電偶連接,使熱電偶的參比端遠離電源,從而使參比端溫度穩定。補償導線又分為補償型和延長型兩種,延長導線的化學成分與被補償的熱電偶相同,但是實際中,延長型的導線也并不是用和熱電偶相同材質的金屬,一般采用和熱電偶具有相同電子密度的導線代替。補償導線的與熱電偶的連線一般都是很明了,熱電偶的正極連接補償導線的紅色線,而負極則連接剩下的顏色。一般的補償導線的材質大部分都采用銅鎳合金。
其次我們介紹一下熱電阻,熱電阻雖然在工業中應用也比較廣泛,但是由于他的測溫范圍使他的應用受到了一定的限制,熱電阻的測溫原理是基于導體或半導體的電阻值隨著溫度的變化而變化的特性。其優點也很多,也可以遠傳電信號,靈敏度高,穩定性強,互換性以及準確性都比較好,但是需要電源激勵,不能夠瞬時測量溫度的變化。工業用熱電阻一般采用 Pt100,Pt10,Cu50,Cu100,鉑熱電阻的測溫的范圍一般為零下200-800攝氏度,銅熱電阻為零下40到140攝氏度。熱電阻和熱電偶一樣的區分類型,但是他卻不需要補償導線,而且比熱點偶便宜。
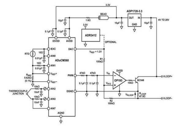
以下是一款14位4-20mA 環路供電型熱電偶溫度測量系統電路設計圖,該電路是一完整的環路供電型熱電偶溫度測量系統,使用精密模擬微控制器的PWM 功能控制4 mA 至20 mA 輸出電流。具有更高分辨率的 PWM 驅動4mA 至 20mA 環路的優勢,支持溫度范圍為−200° C 至+350° C 的 T 型熱電偶。
電路功能與優勢
圖1所示電路是一款完整的環路供電型熱電偶溫度測量系統,使用精密模擬微控 制器的 PWM 功能控制4 mA 至20 mA 輸出電流。


圖1. ADuCM360控制4 mA 至20 mA 基于環路的溫度監控電路
電路原理:本 電路將絕大部分電路功能都集成在精密模擬微控制器 ADuCM360上,包括雙通 道24位Σ -Δ 型 ADC、 ARM Cortex ™-M3處理器內核以及用于控制環路電壓高達28 V 的4 mA 至 20 mA 環路的 PWM/DAC 特性,提供一種低成本溫度監控解決方案。 其中, ADuCM360連接到一個 T 型熱電偶和一個100Ω 鉑電阻溫度檢測器(RTD)。 RTD 用于冷結補償。 低功耗 Cortex-M3 內核將 ADC 讀數轉換為溫度值。 支持的 T 型熱電偶溫度范圍是−200° C 至+350° C,而此溫度范圍是4mA 至20mA。 本電路具有以更高分辨率的 PWM 驅動4mA 至20mA 環路的優勢。 基于 PWM 的輸出提 供14位分辨率。電路采用線性穩壓器ADP1720 供電,可將環路加電源調節至 3.3 V,為 ADuCM360、運算放大器 OP193和可選基準電壓源 ADR3412提供電源。
下文分析了測溫系統中恒流源信號調理模數轉換等功能電路的工作原理和設計依據,并給出電路參數。溫度是化工生產過程的四大參數之一,溫度傳感器Pt100具有體積小準確度高穩定性好等特點而被廣泛應用于650℃以下的溫度測量。
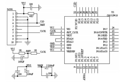
Pt100測溫系統以C8051F410片上系統為控制核心,系統的原理框圖,如圖1 所示.包括C8051F410片上系統恒流源驅動電路信號采集電路信號調理電路顯示電路按鍵電路以及電源電路7個組成部分。


恒流源驅動溫度傳感器Pt100,將電阻信號(80.31~280.98 ) 轉換成微弱的電壓信號( 0.08~0.28V) , 在經信號調理電路轉換成0~2. 2V之間的電壓信號,C8051F410片上系統內部A/D對該電壓信號進行采樣,根據Pt100分度表及采樣電壓與電阻的關系,通過軟件處理最終獲得精 確的被測溫度值,在將其對應的數字量送入顯示電路進行顯示。
硬件電路設計
C8051F410片上系統基本外圍接口
C8051F410片上系統是本測溫系統的控制核心. 其基本外圍接口電路是保證系統正常工作的輔助電路,包括C8051F410片上系統工作所需要的JATG接口電源退耦基準濾波上電復位等基本外圍電路,如圖2所示。


圖2 C8051F410基本外圍電路
恒流源電路
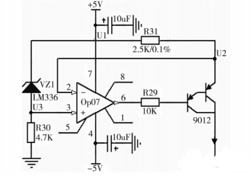
恒流源驅動電路負責驅動溫度傳感器Pt100,將其感知的隨溫度變化的電阻信號轉換成可測量的電壓信號,實現R-V轉換. 恒流源電路由運算放大器OP07 基準電壓源電阻和三極管組成,為避免激勵電流產生的熱量影響測量精度,設計恒流源的大小為1mA. 具體實現如圖3所示. VZ1是一個2.5V的穩壓管,即U1-U3=2.5V; 根據運放的虛短原則,運算放大器OP07的同相端電壓和反相端電壓值相等,即U2=U3; 因此,電阻R31兩端的電壓U1-U2=2.5V; 可以計算出流經R31的電流為2. 5V/2. 5K =1mA. 根據運放虛斷原理,可知,流過R31的電流將幾乎全部流入復合管而不流入運放的反向端,則由復合管集電極輸出電流為1mA,實現了高精度恒流源的設計。


圖3 恒流源電路
設計中的關鍵點: 由LM336提供一個精密2.5V電壓基準; R31是穩定性好的精密線繞電阻; 由兩片9012組成復合管使電流放大系數 值增大,溫漂系數減小,恒流值穩定。
烜芯微專業制造二極管,三極管,MOS管,橋堆等20年,工廠直銷省20%,4000家電路電器生產企業選用,專業的工程師幫您穩定好每一批產品,如果您有遇到什么需要幫助解決的,可以點擊右邊的工程師,或者點擊銷售經理給您精準的報價以及產品介紹
烜芯微專業制造二極管,三極管,MOS管,橋堆等20年,工廠直銷省20%,4000家電路電器生產企業選用,專業的工程師幫您穩定好每一批產品,如果您有遇到什么需要幫助解決的,可以點擊右邊的工程師,或者點擊銷售經理給您精準的報價以及產品介紹