電源與反激式電源
電源是將其它形式的能轉換成電能的裝置。電源自“磁生電”原理,由水力、風力、海潮、水壩水壓差、太陽能等可再生能源,及燒煤炭、油渣等產生電力來源。常見的電源是干電池(直流電)與家用的110V-220V 交流電源。
當選擇一個可從單電源產生多輸出的系統拓撲時,反激式電源是一個明智的選擇。由于每個變壓器繞組上的電壓與該繞組中的匝數成比例,因此可以通過匝數來輕松設置每個輸出電壓。在理想情況下,如果調節其中一個輸出電壓,則所有其他輸出將按照匝數進行縮放,并保持穩定。
如何提高反激式電源的交叉調整率
在現實情況中,寄生元件會共同降低未調節輸出的負載調整。我將進一步探討寄生電感的影響,以及如何使用同步整流代替二極管來大幅提高反激式電源的交叉調整率。
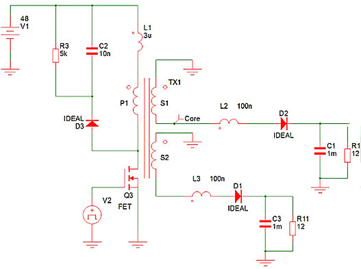
例如,一個反激式電源可分別從一個48V輸入產生兩個1 A的12V輸出,如圖1的簡化仿真模型所示。理想的二極管模型具有零正向壓降,電阻可忽略不計。變壓器繞組電阻可忽略不計,只有與變壓器引線串聯的寄生電感才能建模。這些電感是變壓器內的漏電感,以及印刷電路板(PCB)印制線和二極管內的寄生電感。當設置這些電感時,兩個輸出相互跟蹤,因為當二極管在開關周期的1-D部分導通時,變壓器的全耦合會促使兩個輸出相等。

圖1 該反激式簡化模型模擬了漏電感對輸出電壓調節的影響
考慮一下,當您將100 nH的漏電感引入變壓器的兩根二次引線,并且將3μH的漏電與初級繞組串聯時,將會發生什么。這些電感可在電流路徑中建立寄生電感,其中包括變壓器內部的漏電感以及PCB和其他元件中的電感。當初始場效應晶體管(FET)關斷時,初始漏電感仍然有電流流動,而次級漏電感開啟初始條件為0 A的1-D周期。
變壓器磁芯上出現基座電壓,所有繞組共用。該基座電壓使初級漏電中的電流斜降至0 A,并使次級漏電電流斜升以將電流傳輸到負載。當兩個重載輸出時,電流在整個1-D周期持續流動,輸出電壓平衡良好,如圖2所示。然而,當一個重載輸出和另一個輕載輸出時,輕載輸出上的輸出電容傾向于從該基座電壓發生峰值充電;因為電流迅速回升到零,其輸出二極管將停止導通。請參見圖3中的波形。這些寄生電感的峰值充電交叉調節影響通常比整流器正向壓降單獨引起的要差得多。

圖2 輸出施加重載時,次級繞組電流在兩個次級繞組中流動

圖3 重載次級1和輕載次級2,基座電壓對次級2的輸出電容器進行峰值充電
無論負載如何,同步整流器有助于通過在整個1-D周期內強制電流流入兩個繞組來減輕此問題。
圖4顯示了具有與圖3相同負載條件的波形,但用理想的同步整流器代替了理想的二極管。由于同步整流器在基座電壓降低后保持良好狀態,因此即使出現嚴重不平衡的負載,兩個輸出電壓也能很好地相互跟蹤。
雖然次級2的平均電流非常小,但均方根(RMS)含量仍然可以相當高。這是因為,與圖3中的理想二極管不同,同步整流器在整個1-D周期期間可強制連續電流流動。有趣的是,電流在這一周期的大部分時間內必須是負的,以保證低平均電流。
顯然,您犧牲更佳的調節以實現更高的循環電流。然而,這并不一定意味著總損耗會更高。同步整流器的正向壓降通常遠低于二極管,因此同步整流器在較高負載下的效率通常要好得多。

圖4 用同步整流器代替二極管以強制電流在兩個次級繞組中流動
漏電感對交叉調節的影響
您可以在圖5中看到對交叉調節的影響。1號輸出上的負載在1A時保持穩定,而2號輸出上的負載則在10 mA到1A之間起伏。在低于100 mA的負載下,當使用二極管時,由于基座電壓峰值充電的影響,交叉調節嚴重降低。請記住,您之所以只看到漏電感的影響,是因為在這些模擬中使用的是理想的二極管和理想的同步整流器。當考慮電阻和整流器的正向壓降影響時,使用同步整流器的優勢會進一步凸顯。
因此,為了在多輸出反激式電源中實現卓越的交叉調節效果,請考慮使用同步整流器。此外,您還可能提高電源的效率。

圖5 兩個輸出之間的交叉調節
其中1號輸出上的1-A負載保持穩定,而2號輸出上的負載不斷變化,從而凸顯了同步整流器如何減輕漏電感的影響。
多路輸出電源交叉調整率的無源設計方法
反激電源多路輸出交叉調整率的產生原因和改進方法,理論上反激電源比正激電源更使用于多路輸出,但實際上反擊電源的多路輸出交叉調整率比正激電源更難做,理解交叉調整率非常重要的一點是,傳遞到副邊的電流是如何被副邊的多路輸出所分配的,文中會指出最初傳遞到副邊電流的大多數會傳遞到漏感最小的那一路輸出。如果這一路沒有用做開關管PWM的反饋控制,那么它的峰值就會很高。相反,如果這一路用于開關管PWM的反饋控制,那么其他路的輸出就會受到降低。
另外一個于交叉調整率相關的非常重要的特征就是非反饋繞組輸出的匝數。具體來講,為了保正輸出電壓在規定的誤差范圍內,需要增加或減少他們的匝數或者是調節反饋反饋繞組的輸出。為了使所有的輸出在一定的誤差范圍內,這必然會增加調試的時間。在許多情況下,往往需要增加額外的線性或開關穩壓電路來解決由于交叉調整率帶來多路輸出電壓不能達到規定誤差范圍內的問題。

很多人做反激電源時都遇到這個問題,一路輸出穩定性非常好,但多路輸出時沒有直接取反饋的路的電壓會隨其他路的負載變化而劇烈變化,這是什么原因呢?
原來,在MOS關斷,次級輸出時能量的分配是有規律的,它是按漏感的大小來分配,具體是按匝比的平方來分配(這個可以證明,把其他路等效到一路就可得出結果)如:5V 3匝,漏感1uH,12V 7匝,如果漏感為(7/3)(平方)*1=5.4uH,則兩路輸出的電流變化率是一樣的,沒有交叉調整率的問題,但如果漏感不匹配時,就會有很多方面影響到輸出調整率:

1.次級漏感,這是明顯的;
2.輸入電壓,如果設計不是很連續,則在高壓時進入DCM狀態,DCM時由于電流沒有后面的平臺,漏感影響更顯著。
改進方法:
1. 變壓器工藝,讓功率比較大,電壓比較低的繞組最靠近初級,其漏感最小,電壓比較高,功率比較小的遠離初級,這樣就增加了其漏感。
2. 電路方法,電壓輸出較高的繞組在整流管前面加一個小的磁珠或一個小的電感,人為增加其漏感,這樣電流的變化率就接近于主輸出,電壓就穩定。
3. 電壓相近的輸出,如:3.3V、5V,按我們的解釋其漏感應該差別很小,這時就要把這兩個繞組繞在同一層里面,甚至有時候5V要借用3.3的繞組,也就是所謂的堆疊繞法,來保證其漏感比。
另外有時候電壓不平衡是由于算出的匝數不為整數造成的,如半匝,當然半匝是有辦法繞的,但半匝的繞法也是很危險的(可參考其他資料),這時我們可以通過二極管的壓降來調整,如12V用7匝,5V用3匝,如果發現12V偏高,則12V借用5V的3匝,但剩下的4匝的起點從5V輸出的整流管后面連接,則12V的整流管的壓降為兩組輸出整流管的壓降和,如:0.5(5V)+0.7(12V)=1.2V,另外12V輸出負載變化時,其電流必然引起5V整流管的壓降變化,也就是5V輸出變化,而5V的變化會通過反饋調整,這樣也間接控制了12V。
多路輸出反激變換器往往只對主輸出采用閉環反饋穩壓,而輔輸出則開環不反饋。當變壓器為理想以及二極管壓降可忽略時,在連續導通CCM模式下,多路輸出反激變換器的主、輔輸出的電壓都比較穩定。但由于變壓器的非理想性(存在漏感以及線圈電阻)以及二極管壓降不可忽略,當主、輔輸出負載發生變化時,輔輸出由于開環,其輸出電壓會發生較大變化,交叉調整率比較差。
對于多路輸出的情況,通常只有輸出電壓低、輸出電流變化范圍大的一路作為主電路進行反饋調節控制,以保證在輸入電壓及負載變化時保持輸出電壓穩定。理想情況下,輔助輸出電壓與主輸出電壓滿足變壓器匝數比的關系,即只要使主輸出電壓保持穩定,則輔助輸出電壓也能保持穩定。
但實際上由于受變壓器各個繞組間的漏感、繞組的電阻、電流回路寄生參數等的影響,輔助輸出電壓隨輸出負載的變化而變化。通常當主輸出滿載,輔助輸出輕載時,輔助輸出電壓將升高; 而當主輸出輕載,輔助輸出滿載時,輔助輸出電壓將降低。 這就是多路輸出的負載交叉調整率問題。
目前,改進多路輸出開關電源的交叉調整率的方法可分為無源和有源兩類。有源的方法(加后級調節控制) 雖然具有高穩壓精度,但電源的可靠性、效率和復雜性不如無源的方法好。
四種改善多路輸出開關電源交叉調整率的無源設計方法
1. 輸出電壓加權反饋控制
利用加權的原理,把主輸出電壓和輔助輸出電壓按一定的權重比例進行取樣反饋,從而使輔助輸出電壓也能像主輸出電壓一樣,能夠對占空比起到一定的調節作用,使輔助輸出電壓的變化得到一定程度的改善,從而提高輸出電壓的交叉調整率。
2. 各路輸出濾波電感的耦合
通過電感耦合,使多路輸出電流變化量相互感應,改善電感電流脈動,從而保持多路輸出電壓間的比例關系,改善負載交叉調整率。
3. 變壓器各繞組耦合優化
對多路輸出的電源,其輸出阻抗直接決定了輸出電壓的變化,輸出阻抗與各輸出繞組間的漏感成正比,而初、次級繞組的耦合程度對輸出阻抗也有很大影響,所以設計多路輸出高頻變壓器要使各輸出繞組間緊密耦合,且輸出電流變化范圍大的繞組(主輸出繞組) 與初級繞組要耦合的最好,這些都有利于提高交叉調整率。
4. 鉗位電路的設計
漏感會導致變壓器電壓的尖峰,對于反激變換器,該尖峰會直接引起輔助輸出輕載時輸出電壓的攀升。如果能保持嵌位電壓的大小略高于次級反射電壓,則多路輸出反激式開關電源的交叉調整率能得到極大的改進。四種改善多路輸出開關電源交叉調整率的無源設計方法。
烜芯微專業制造二極管,三極管,MOS管,20年,工廠直銷省20%,1500家電路電器生產企業選用,專業的工程師幫您穩定好每一批產品,如果您有遇到什么需要幫助解決的,可以點擊右邊的工程師,或者點擊銷售經理給您精準的報價以及產品介紹
烜芯微專業制造二極管,三極管,MOS管,20年,工廠直銷省20%,1500家電路電器生產企業選用,專業的工程師幫您穩定好每一批產品,如果您有遇到什么需要幫助解決的,可以點擊右邊的工程師,或者點擊銷售經理給您精準的報價以及產品介紹