mos管的作用
1、可應用于放大電路。由于MOS管放大器的輸入阻抗很高,因此耦合電容可以容量較小,不必使用電解電容器。
2、很高的輸入阻抗非常適合作阻抗變換。常用于多級放大器的輸入級作阻抗變換。
3、可以用作可變電阻。
4、可以方便地用作恒流源。
5、可以用作電子開關。
MOS管為壓控元件,你只要加到它的壓控元件所需電壓就能使它導通,它的導通就像三極管在飽和狀態一樣,導通結的壓降最小。這就是常說的精典是開關作用。去掉這個控制電壓經就截止。
我們知道MOS管對于整個供電系統起著穩壓的作用,但是MOS管不能單獨使用,它必須和電感線圈、電容等共同組成的濾波穩壓電路,才能發揮充分它的優勢。
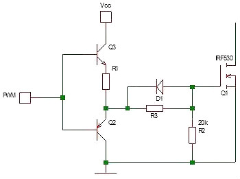
主板上的PWM(Plus Width Modulator,脈沖寬度調制器)芯片產生一個寬度可調的脈沖波形,這樣可以使兩只MOS管輪流導通。當負載兩端的電壓(如CPU需要的電壓)要降低時,這時MOS管的開關作用開始生效,外部電源對電感進行充電并達到所需的額定電壓。當負載兩端的電壓升高時,通過MOS管的開關作用,外部電源供電斷開,電感釋放出剛才充入的能量,這時的電感就變成了“電源”,繼續對負載供電。隨著電感上存儲能量的不斷消耗,負載兩端的電壓又開始逐漸降低,外部電源通過MOS管的開關作用又要充電。這樣循環不斷地進行充電和放電的過程,從而形成一種穩定的電壓,永遠使負載兩端的電壓不會升高也不會降低。
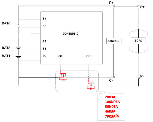
mos管的作用在電池保護板
常工作時,控制信號控制MOS管打開,電池組的端子P+和P-輸出電壓,供負載使用。此時,功率MOS管一直處于導通狀態,功率損耗只有導通損耗,沒有開關損耗,功率MOS管的總的功率損耗并不高,溫升小,因此功率MOS管可以安全工作。
但是,當負載發生短路時,由于回路電阻很小,電池的放電能力很強,所以短路電流從正常工作的幾十安培突然增加到幾百安培,在這種情況下,功率MOS管容易損壞。
mos管的作用在電池保護板
(一)mos管的作用在電池保護板-短路電流大
在電動車中,磷酸鐵鋰電池的電壓一般為36V或48V,短路電流隨電池的容量、內阻、線路的寄生電感、短路時的接觸電阻變化而變化,通常為幾百甚至上千安培。

(二)mos管的作用在電池保護板-短路保護時間不能太短
在應用過程中,為了防止瞬態的過載使短路保護電路誤動作,因此,短路保護電路具有一定的延時。而且,由于電流檢測電阻的誤差、電流檢測信號和系統響應的延時,通常,根據不同的應用,將短路保護時間設置在200μS至1000μS,這要求功率MOS管在高的短路電流下,能夠在此時間內安全的工作,這也提高了系統的設計難度。

(三)mos管的作用在電池保護板-短路保護
當短路保護工作時,功率MOS管一般經過三個工作階段:完全導通、關斷、雪崩,如圖2所示,其中VGS為MOS管驅動電壓,VDS為MOS管漏極電壓,ISC為短路電流,圖2(b)為圖2(a)中關斷期間的放大圖。

1、完全導通階段
如圖2(a)所示,短路剛發生時,MOS管處于完全導通狀態,電流迅速上升至最大電流,在這個過程,功率MOS管承受的功耗為PON=ISC2*RDS(on),所以具有較小RDS(on)的MOS管功耗較低。
功率MOS管的跨導Gfs也會影響功率MOS管的導通損耗。當MOS管的Gfs較小且短路電流很大時,MOS管將工作在飽和區,其飽和導通壓降很大,如圖3所示,MOS管的VDS(ON)在短路時達到14.8V,MOS管功耗會很大,從而導致MOS管因過功耗而失效。如果MOS管沒有工作在飽和區,則其導通壓降應該只有幾伏,如圖2(a)中的VDS所示。

2、關斷階段
如圖2(b)所示,保護電路工作后,開始將MOS管關斷,在關斷過程中MOS管消耗的功率為POFF=V*I,由于關斷時電壓和電流都很高,所以功率很大,通常會達到幾千瓦以上,因此MOS管很容易因瞬間過功率而損壞。同時,MOS管在關斷期間處于飽和區,容易發生各單元間的熱不平衡從而導致MOSFET提前失效。
提高關斷的速度,可以減小關斷損耗,但這會產生另外的問題。MOS管的等效電路如圖4所示,其包含了一個寄生的三極管。在MOS管短路期間,電流全部通過MOS管溝道流過,當MOS管快速關斷時,其部分電流會經過Rb流過,從而增加三極管的基極電壓,使寄生三極管導通,MOS管提前失效。

因此,要選取合適的關斷速度。由于不同MOS管承受的關斷速率不同,需要通過實際的測試來設置合適的關斷速度。
(四)mos管的作用在電池保護板-電壓保護
過充,過放,這要根據電池的材料不同而有所改變,這點看似簡單,但要細節上來看,還是有經驗學問的。
過充保護,在我們以往的單節電池保護電壓都會高出電池充飽電壓50~150mV。但是動力電池不一樣,如果你要想延長電池壽命,你的保護電壓就選擇電池的充飽電壓,甚至還要比此電壓還低些。
(五)mos管的作用在電池保護板-電流保護
它主要體現在工作電流與過電流使開關MOS斷開從而保護電池組或負載。
MOS管的損壞主要是溫度急劇升高,它的發熱也是電流的大小及 本身的內阻來決定的,當然小電流,對MOS沒什么影響,但是大電流呢,這個就要好好做些處理了, 在通過額定電流時,小電流10A以下,我們可以直接用電壓來驅動MOS管。大電流,一定是要加驅動,給MOS足夠大的驅動電流。以下在MOS管驅動有講到
工作電流,在設計的時候,MOS管上不能存在超過0.3W的功率。計算工式:I2*R/N。R為MOS的內阻,N為MOS的數量。如果功率超過,MOS會產生25度以上的溫升,又因它們都是密封的,就算有散熱片,長時間工作時,溫度還是會上去,因為他沒地方可散熱。當然MOS管是沒任何問題,問題是他產生熱量會影響到電池,畢竟保護板是與電池放在一起的。
(六)mos管的作用在電池保護板-溫度保護
一般在智能電池上都會用到,也是不可少的。但往往它的完美總會帶來另一方面的不足。我們主要是檢測電池的溫度來斷開總開關來保護電池本身或負載。如果是在一個恒定的環境條件下,當然不會有什么問題。由于電池的工作環境是我們不可控的,太多太復雜的變化,因此不好選擇。如在北方的冬天,我們定在多少合適?又如夏天的南方地區,又定多少合適?顯然范圍太寬不可控的因素太多,仁者見仁,智者見智的去選擇了。
烜芯微鋰電池保護應用方案他圖


mos管的作用在電池保護板


mos管的作用在電池保護板
烜芯微專業制造二極管,三極管,MOS管,20年,工廠直銷省20%,1500家電路電器生產企業選用,專業的工程師幫您穩定好每一批產品,如果您有遇到什么需要幫助解決的,可以點擊右邊的工程師,或者點擊銷售經理給您精準的報價以及產品介紹