78L05是一種固定電壓(5V)三端集成穩壓器,可適用于很多應用場合,像牽涉到單點穩壓場合需要限制噪聲和解決分布問題的在-卡調節.此外它們還可以和其它功率轉移器件一起構成大電流的穩壓電源,如可驅動輸出電流高達100毫安的穩壓器.
其卓越的內部電流限制和熱關斷特性使之特別適用于過載的情況,當用于替代傳統的齊納二極管-電阻組的時候,其輸出阻抗得到有效的改善,但偏置電流大大減少。
78L05的特征
1、輸入電壓可達30-35V
2、輸出電流可達到100mA
3、需外接元件
4、內部熱過載保護
5、內部短路電流限制
6、從2004年底開始,提供的各類封裝形式,均為無鉛封裝產品。


78L05應用領域
1、網絡產品
2、DVD-ROM,CD-ROM
3、聲卡和電腦主板
4、線性穩壓源
5、控制器
6、電表
7、水表
8、儀器表


78L05線路圖
注:(1)為確定輸出電壓值,請選擇電壓值后綴(xx)
(2)為獲得最佳的穩定性和瞬態響應,建議使用旁邊電容并盡量可能挨著電路安裝。
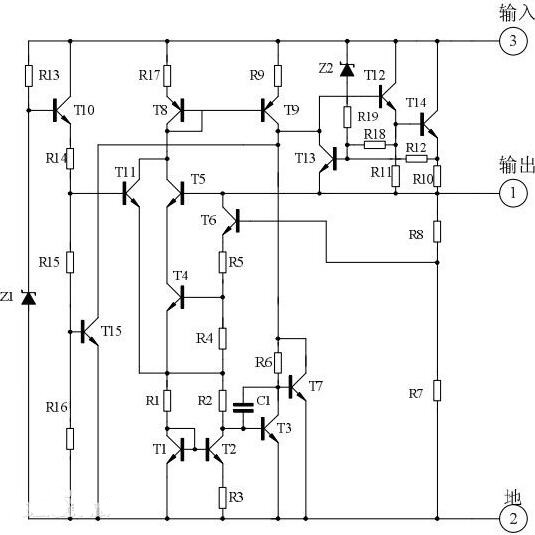
78L05內部電路圖


78L05產品特征-78L05
1、78L05三端穩壓管是單片固定電壓調節器集成電路。它適合于應用這需要100毫安的供電電流
2、輸出電流達100mA
3、不需要外部零件
4、熱過載關機保護
5、短路電流限制
78L05產品主要參數-78L05
產品型號:78L05
輸入電壓:30V
功耗:500mW
結溫:-22℃至125℃
工作溫度:-20℃至85℃
貯存溫度:-65℃至150℃
78L05標準封裝


78L05產品附件-78L05
以下為78L05三端穩壓管產品PDF格式的產品詳細資料,查看詳情請點擊下圖。

烜芯微專業制造二三極管,MOS管,20年,工廠直銷省20%,1500家電路電器生產企業選用,專業的工程師幫您穩定好每一批產品,如果您有遇到什么需要幫助解決的,可以點擊右邊的工程師,或者點擊銷售經理給您精準的報價以及產品介紹

烜芯微專業制造二三極管,MOS管,20年,工廠直銷省20%,1500家電路電器生產企業選用,專業的工程師幫您穩定好每一批產品,如果您有遇到什么需要幫助解決的,可以點擊右邊的工程師,或者點擊銷售經理給您精準的報價以及產品介紹